On extension to "other" iteration roots
#1
This is a post discussing the possibility to generate other iterations, superfunctions, etc.

I. Classic Iteration Roots
It's very known that the eigendecomposition or fixed point method would work for any analytic functions having at least one constructable fixed point, which is precisely,
\( \sigma:\sigma(f(z))=s\sigma(z),f^t(z)=\sigma^{-1}(s^t\sigma(z)) \)

Having a deeper looking into the formula, and only considering the rational roots cases, which means t is rational, then the formula suddenly produces different iteration roots, as s^t has distinct branches as a multivalued function.
For example, \( f_1^{1/2}(z)=\sigma^{-1}\(s^{1/2}\sigma(z)\),f_2^{1/2}(z)=\sigma^{-1}\(-s^t\sigma(z)\) \), both satisfying the 1/2th iterational equation:\( f^{1/2}(f^{1/2}(z))=f(z) \), here s^{1/2} refers to the principle value, and we can see that the number of the iterative roots depend on the dominator of iteration index t.
This knowlegde allows us to combine different branches in the same "category" as MphLee called.

On the other hand, as we consider them as multivalued function, things get wierder. Still the case \( f^{1/2} \), we now define a multivalued function as one value mapped to a set, maybe infinite set, \( f:z\to{f_1(z),f_2(z),f_3(z),\dots} \) or \( f(z)=\{f_1(z),f_2(z),f_3(z),\dots\} \).
The composition of two multivalued function defined as analogously to cartesian product, given f,g multivalued\( f(g(z))=f(u)\times{g(z)}\|_{u=g(z)}=\{f_i(g_j(z))\|\text{all pairs of} (i,j)\} \).
The second root gives, \( f^{1/2}(f^{1/2}(z))=\{f_1^{1/2}(f_1^{1/2}(z)),f_1^{1/2}(f_2^{1/2}(z)),f_2^{1/2}(f_1^{1/2}(z)),f_2^{1/2}(f_2^{1/2}(z))\} \), we un-restrict the condition that, if one of the four values equals f(z), this multivalued function \( f^{1/2}(z) \) is called the second iterative root of f. The same thing applies to 3rd root, 4th root and so on.
Now remind the 2 different singlevalued branch cuts we used \( f_1^{1/2}(z)=\sigma^{-1}\(s^{1/2}\sigma(z)\),f_2^{1/2}(z)=\sigma^{-1}\(-s^{1/2}\sigma(z)\) \)
we then have exactly \( f^{1/2}(f^{1/2}(z))=\{f(z),g(z)\} \), where \( g(z)=\sigma^{-1}\(-s\sigma(z)\) \).
Intrinsically, we call g as another branch cut of f(z), because they are both the second iterative root to \( f^2(z) \), which reads, \( f(f(z))=g(g(z)) \)
so we see that if all such functions are considered as multivalued functions, and we un-restrict the condition in \( \zeta(f(z))=g(\zeta(z)) \) that whenever there exists an element in \( \zeta(f(z)) \) equaling to another element in \( g(\zeta(z)) \), the equation should be seen as "hold true",
then the multivalued functional iterations are self-consistent without nonconstructable fixed points.



II.  A generalization of the original fixed point method without theta mapping to construct a real-to-real superfunction?
The original fixed point method is to generate a series to approximate any iterations, in which we often use an asymptotic expansion of the superfunction: \( T:T(z+1)=f(T(z)),L:f(L)=L,s=f'(L)\to{T}(z)=\sum_{n=0}^\infty{a_ns^{nz}} \) with a_n coefficients solvable.
And I've tested Sheldon's fatou.gp(really masterpiece), it's pitiful that the theta mapping of tetration based 1/2 would diverge. Also, since if we use the real fixed point \( L\approx{0.6411857} \), and call back to the definition of original tetration, \( ^z{\(\frac{1}{2}\)}=T(z+c)=\sum_{n=0}^\infty{a_ns^{n(z+c)}} \) where \( T\(c\)=1 \), would yield a real-to-complex tetration since s<0. (You can tell theta mapping would lead to another real-to-complex map because the limit at \( \pm\infty{i} \) aren't symmetric).
I'm inspired by another classic method, which is the piecewise approximation, to only find adequately good approximation between a strip with width 1 in the direction of Re(z), like \( ^ze\sim{z+1}\text{ when }0<\Re{z}\le1 \), it can obtain real-to-real tetrations quickly, so also applicable of \( ^z{\(\frac{1}{2}\)} \). 
The inspiration is that this method indicates the existence of a real-to-real tetration based 1/2, also it indeed gives beautiful results, however cannot be generalized to more general cases than tetration.
I'll call the method as "re-construction method", you may call it whatever you like, doesn't matter. The method already appeared once in my previous post.
Let's consider building up the real-to-real tetration base 1/2. We should notice that, if we denote  \( T:T(z+1)=f(T(z)),L:f(L)=L,s=f'(L)\to{T}(z)=\sum_{n=0}^\infty{a_ns^{nz}} \) and \( T_2:T_2(z+1)=f^2(T(z)) \), then they should behave asymptotically like: \( T_2\(n)\sim{T(2n)} \) at all integers n congruent to 0 modulo 2, since s is a negetive number. How about n congruent to 1 modulo 2? Simple.
\( f(T_2\(n))\sim{T(2n+1)} \) will answer, due to the functional equation T satisfies.
Now we want a function that asymptotically behaves like T just at integers but also real-to-real, so that it preserves all integer values properly.
Consider a period 2 function \( P(z)=\sum_{m=0}^\infty{c_me^{m\pi{i}z}} \) which satisfies \( P(0)=1,P(1)=0 \), then set a new "superfunction" \( W(z)=P(z)T_2\(\frac{z}{2}\)+P(z+1)f(T_2(\frac{z-1}{2})) \), easily check that W preserves all integer values but different from T. 
Also we want W have the property real-to-real. Firstly, since s<0, \( s^2>0 \), we can force that the \( T_2 \) map is real-to-real, as written and computed in the way: \( T_2(z)=\sum_{n=0}^\infty{a_n(s^2)^{nz}} \).
Then we only need to determine P(z), make it a real-to-real function is a striaghtforward solution, in my practical computation I used \( P(z)=\frac{1+cos(\pi{z})}{2} \).
Now we call the function \( W(z) \) as our "initial guess", since P is not that known to precisely make \( W(z+1)=f(W(z)) \) for all real z. And then we use \( W(z)=f^{-1}W(z+1)=f^{-n}W(z+n) \) by our desire, to make W converge to a function, then the function is what we wanted.
I constructed the real-to-real tetration base 1/2 in this way, up to 10 decimal places correct(my computer works too slow!), indicating it should be valid for other cases, for any function, s<0, to construct a real-to-real superfunction.
This superfunction has even complex values, but has infinitely many branch cuts. I computed that it's limit at \( \pm{i}\infty \) is \( C\approx-1.829-3.046i\text{ and}\bar{C} \) that \( \(\frac{1}{2}\)^C=\bar{C},\(\frac{1}{2}\)^{\bar{C}}=C \), showing an oscillative and indifferentiable behavior.
Finally we get results like (in a real-to-real sense) the value tables in the end of this post.

Update on 2021.9.25 10p.m.
To be noticed, this method can be seen as an approach different from theta mapping to merge two or more different superfunctions, the method can preserve each's value at integer points and then spawn a analytic solution.
To merge n superfunctions denoted as \( T_1(z),T_2(z),\dots,T_n(z) \) with the same inter bases F^n (or \( T_i(z+1)=F^n(T_i(z)) \) for all i),  and preserve their integer values in a periodic sense:
As \( f(z) \) denotes the merged version, its integer values are \( f(0)=T_1(0),f(1)=T_2(0),f(2)=T_3(0),\dots,f(n-1)=T_n(0) \), and for all integers k is congruent to p modulo n, \( f(k)=T_{p-1}(\frac{k-p}{n}) \)
The method to merge them is then called, aforementioned "re-construction method" or anything you prefer.
To do so, we introduce a periodic function P with period n, \( P(z)=P(z+n) \).
To construct an initial guess \( W_0(z) \) and preserve all integer values in the desired way, let \( P(0)=1,P(1)=P(2)=\cdots=P(n-1)=0 \), which can be achieved by modifying the coefficients in the fourier series of P, and there's already a well-known such P, \( P(z)=\frac{1}{n}\sum_{m=0}^{n-1}{e^{2\pi{i}z\frac{m}{n}}} \), to only generate a real-to-real P, just consider a cosine fourier series of P is sufficient.
And set \( W_0(z)=P(z)T_1(\frac{z}{n})+P(z-1)T_2(\frac{z-1}{n})+P(z-2)T_3(\frac{z-2}{n})+\cdots+P(z-n+1)T_n(\frac{z-n+1}{n}) \)
Then we just simply use \( W(z)=F^{-1}(W(z+n)) \) to make it converge. And we see if W converges, it is a superfunction of \( F^n(z) \), so we simply take \( T_{merged}(z)=W(\frac{z}{n}) \). Then all integer values of the n superfunctions is settled on all multiples of \( \frac{1}{n} \) ordered in our desired way.

Update on 2021.9.25 11p.m.
When using the method II., it's very useful of these statements to test if P is proper enough to make W converge:
1. Whenever there lies a point \( z_0 \) in the nonintegers, and it lies within the convergence of \( z_0,F^{-1}(z_0),F^{-2}(z_0),\dots \), the P function won't work. Since all neighborhood of z_0 will converge to the same fixed point after sufficiently high order of iteration, unless all T have the same limit at infinity.
For example, consider \( F(z)=0.06^z \) to construct a merged tetration based 0.06, from 2 superfunctions \( T_1,T_2 \). T1 takes its value above the fixed point L~0.54323 of F, T2 takes its value below the fixed point L2~0.36158, if we choose \( P(z)=\frac{1+cos(\pi{z})}{z} \), suddenly we get \( W_0(0.5)\approx0.4975 \), which lies within the convergence (will converge to ~=0.36158 which is L2), so this P function cannot work.
Also, it shows that such P won't work for the case F(z)=-z(1-z).
2. From 1, we instantly know that if such cases exists, we must choose a P function having similar behavior to secant function, its range will never reach within some interval.
It suddenly derives that for tetration bases 0<b<e^-e, there is no real-to-real tetration, since it bounces up and down between 2 different fixed points' neighborhood, somewhere in the oscillation will be involved into the convergence of its fixed point, and therefore almost all real values will get nearby to only one fixed point, and the other repells all values during iteration, so whether it is a indifferentiable functions only take its original integer values at all real numbers, or it doesn't exist. So the bases 0<b<e^-e are remaining unsolved if we want a merged version, as far as I know. (Theta mapping will diverge for these bases.)
3. If all T have the same limit at infinity, or to say, they are constructed from the same fixed point, then almost any P will work.
You can see this applies to the tetration based 0.5, since we chose two branches that all converge to ~0.6. We can apply this to create a tetration based sqrt(2) oscillates between 1 and 3 when z>1. I'll do this sooner, though.

I'll put this later in my paper maybe.
This post may be updated.
I'm a freshman to university and the homework is far more than I expected, so I have little time to do research, so saaaad.

Attached files:
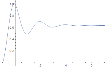
p1: the real-to-real tetration base 1/2 along the real axis

p2: the real-to-real tetration base 1/2 on the imaginary axis

Real Value Table

Code:
{0.00, 1.0000000000},
{0.01, 0.9966247042},
{0.02, 0.9929029003},
{0.03, 0.9888461961},
{0.04, 0.9844664906},
{0.05, 0.9797759373},
{0.06, 0.9747869084},
{0.07, 0.9695119587},
{0.08, 0.9639637914},
{0.09, 0.9581552245},
{0.10, 0.9520991582},
{0.11, 0.9458085436},
{0.12, 0.9392963527},
{0.13, 0.9325755499},
{0.14, 0.9256590649},
{0.15, 0.9185597669},
{0.16, 0.9112904407},
{0.17, 0.9038637639},
{0.18, 0.8962922860},
{0.19, 0.8885884088},
{0.20, 0.8807643686},
{0.21, 0.8728322195},
{0.22, 0.8648038184},
{0.23, 0.8566908118},
{0.24, 0.8485046230},
{0.25, 0.8402564415},
{0.26, 0.8319572136},
{0.27, 0.8236176337},
{0.28, 0.8152481370},
{0.29, 0.8068588936},
{0.30, 0.7984598033},
{0.31, 0.7900604914},
{0.32, 0.7816703053},
{0.33, 0.7732983125},
{0.34, 0.7649532983},
{0.35, 0.7566437656},
{0.36, 0.7483779340},
{0.37, 0.7401637405},
{0.38, 0.7320088404},
{0.39, 0.7239206082},
{0.40, 0.7159061400},
{0.41, 0.7079722556},
{0.42, 0.7001255005},
{0.43, 0.6923721497},
{0.44, 0.6847182099},
{0.45, 0.6771694239},
{0.46, 0.6697312732},
{0.47, 0.6624089825},
{0.48, 0.6552075233},
{0.49, 0.6481316182},
{0.50, 0.6411857445},
{0.51, 0.6343741392},
{0.52, 0.6277008025},
{0.53, 0.6211695028},
{0.54, 0.6147837804},
{0.55, 0.6085469523},
{0.56, 0.6024621164},
{0.57, 0.5965321558},
{0.58, 0.5907597430},
{0.59, 0.5851473446},
{0.60, 0.5796972248},
{0.61, 0.5744114504},
{0.62, 0.5692918943},
{0.63, 0.5643402401},
{0.64, 0.5595579856},
{0.65, 0.5549464473},
{0.66, 0.5505067640},
{0.67, 0.5462399008},
{0.68, 0.5421466527},
{0.69, 0.5382276488},
{0.70, 0.5344833555},
{0.71, 0.5309140802},
{0.72, 0.5275199751},
{0.73, 0.5243010407},
{0.74, 0.5212571289},
{0.75, 0.5183879468},
{0.76, 0.5156930599},
{0.77, 0.5131718954},
{0.78, 0.5108237454},
{0.79, 0.5086477704},
{0.80, 0.5066430020},
{0.81, 0.5048083465},
{0.82, 0.5031425878},
{0.83, 0.5016443902},
{0.84, 0.5003123021},
{0.85, 0.4991447584},
{0.86, 0.4981400837},
{0.87, 0.4972964951},
{0.88, 0.4966121056},
{0.89, 0.4960849263},
{0.90, 0.4957128698},
{0.91, 0.4954937530},
{0.92, 0.4954252998},
{0.93, 0.4955051439},
{0.94, 0.4957308318},
{0.95, 0.4960998257},
{0.96, 0.4966095061},
{0.97, 0.4972571744},
{0.98, 0.4980400563},
{0.99, 0.4989553042},
{1.00, 0.5000000000}

Imaginary value table
Code:
{0. + 0.00 I, 1.0000000000 + 0.0000000000 I},
 {0. + 0.01 I, 1.0001789242 - 0.0032001040 I},
 {0. + 0.02 I, 1.0007158797 - 0.0064113234 I},
 {0. + 0.03 I, 1.0016114147 - 0.0096448108 I},
 {0. + 0.04 I, 1.0028664430 - 0.0129117937 I},
 {0. + 0.05 I, 1.0044822442 - 0.0162236121 I},
 {0. + 0.06 I, 1.0064604638 - 0.0195917577 I},
 {0. + 0.07 I, 1.0088031133 - 0.0230279128 I},
 {0. + 0.08 I, 1.0115125700 - 0.0265439912 I},
 {0. + 0.09 I, 1.0145915774 - 0.0301521799 I},
 {0. + 0.10 I, 1.0180432442 - 0.0338649833 I},
 {0. + 0.11 I, 1.0218710443 - 0.0376952678 I},
 {0. + 0.12 I, 1.0260788153 - 0.0416563103 I},
 {0. + 0.13 I, 1.0306707570 - 0.0457618477 I},
 {0. + 0.14 I, 1.0356514289 - 0.0500261303 I},
 {0. + 0.15 I, 1.0410257469 - 0.0544639774 I},
 {0. + 0.16 I, 1.0467989785 - 0.0590908374 I},
 {0. + 0.17 I, 1.0529767371 - 0.0639228510 I},
 {0. + 0.18 I, 1.0595649740 - 0.0689769190 I},
 {0. + 0.19 I, 1.0665699686 - 0.0742707750 I},
 {0. + 0.20 I, 1.0739983153 - 0.0798230636 I},
 {0. + 0.21 I, 1.0818569081 - 0.0856534237 I},
 {0. + 0.22 I, 1.0901529208 - 0.0917825789 I},
 {0. + 0.23 I, 1.0988937832 - 0.0982324344 I},
 {0. + 0.24 I, 1.1080871509 - 0.1050261821 I},
 {0. + 0.25 I, 1.1177408697 - 0.1121884133 I},
 {0. + 0.26 I, 1.1278629321 - 0.1197452409 I},
 {0. + 0.27 I, 1.1384614244 - 0.1277244310 I},
 {0. + 0.28 I, 1.1495444632 - 0.1361555454 I},
 {0. + 0.29 I, 1.1611201200 - 0.1450700948 I},
 {0. + 0.30 I, 1.1731963296 - 0.1545017044 I},
 {0. + 0.31 I, 1.1857807825 - 0.1644862915 I},
 {0. + 0.32 I, 1.1988807949 - 0.1750622570 I},
 {0. + 0.33 I, 1.2125031561 - 0.1862706896 I},
 {0. + 0.34 I, 1.2266539463 - 0.1981555846 I},
 {0. + 0.35 I, 1.2413383210 - 0.2107640750 I},
 {0. + 0.36 I, 1.2565602570 - 0.2241466773 I},
 {0. + 0.37 I, 1.2723222519 - 0.2383575469 I},
 {0. + 0.38 I, 1.2886249704 - 0.2534547447 I},
 {0. + 0.39 I, 1.3054668294 - 0.2695005093 I},
 {0. + 0.40 I, 1.3228435103 - 0.2865615308 I},
 {0. + 0.41 I, 1.3407473895 - 0.3047092200 I},
 {0. + 0.42 I, 1.3591668735 - 0.3240199626 I},
 {0. + 0.43 I, 1.378085627 - 0.344575348 I},
 {0. + 0.44 I, 1.397481677 - 0.366462355 I},
 {0. + 0.45 I, 1.417326384 - 0.389773472 I},
 {0. + 0.46 I, 1.437583259 - 0.414606731 I},
 {0. + 0.47 I, 1.458206621 - 0.441065612 I},
 {0. + 0.48 I, 1.479140084 - 0.469258774 I},
 {0. + 0.49 I, 1.500314861 - 0.499299581 I},
 {0. + 0.50 I, 1.521647910 - 0.531305322 I},
 {0. + 0.51 I, 1.543039919 - 0.565396089 I},
 {0. + 0.52 I, 1.564373184 - 0.601693195 I},
 {0. + 0.53 I, 1.585509428 - 0.640317064 I},
 {0. + 0.54 I, 1.606287674 - 0.681384480 I},
 {0. + 0.55 I, 1.626522293 - 0.725005100 I},
 {0. + 0.56 I, 1.646001420 - 0.771277167 I},
 {0. + 0.57 I, 1.664485977 - 0.820282377 I},
 {0. + 0.58 I, 1.681709594 - 0.872079909 I},
 {0. + 0.59 I, 1.697379756 - 0.926699745 I},
 {0. + 0.60 I, 1.711180542 - 0.984135480 I},
 {0. + 0.61 I, 1.722777277 - 1.044337017 I},
 {0. + 0.62 I, 1.731823358 - 1.107203660 I},
 {0. + 0.63 I, 1.737969359 - 1.172578293 I},
 {0. + 0.64 I, 1.740874283 - 1.240243436 I},
 {0. + 0.65 I, 1.740218537 - 1.309919984 I},
 {0. + 0.66 I, 1.735717876 - 1.381269344 I},
 {0. + 0.67 I, 1.727137241 - 1.453899405 I},
 {0. + 0.68 I, 1.714303246 - 1.527374429 I},
 {0. + 0.69 I, 1.697114000 - 1.601228413 I},
 {0. + 0.70 I, 1.675545158 - 1.674981012 I},
 {0. + 0.71 I, 1.649651475 - 1.748154708 I},
 {0. + 0.72 I, 1.619563672 - 1.820291725 I},
 {0. + 0.73 I, 1.585481005 - 1.890969196 I},
 {0. + 0.74 I, 1.547660399 - 1.959811414 I},
 {0. + 0.75 I, 1.506403378 - 2.026498391 I},
 {0. + 0.76 I, 1.462042062 - 2.090770488 I},
 {0. + 0.77 I, 1.414925480 - 2.152429309 I},
 {0. + 0.78 I, 1.365407136 - 2.211335433 I},
 {0. + 0.79 I, 1.313834490 - 2.267403730 I},
 {0. + 0.80 I, 1.260540651 - 2.320597086 I},
 {0. + 0.81 I, 1.205838351 - 2.370919287 I},
 {0. + 0.82 I, 1.150016003 - 2.418407711 I},
 {0. + 0.83 I, 1.093335582 - 2.463126277 I},
 {0. + 0.84 I, 1.036031960 - 2.505159003 I},
 {0. + 0.85 I, 0.978313358 - 2.544604321 I},
 {0. + 0.86 I, 0.920362594 - 2.581570250 I},
 {0. + 0.87 I, 0.862338844 - 2.616170399 I},
 {0. + 0.88 I, 0.804379702 - 2.648520767 I},
 {0. + 0.89 I, 0.746603372 - 2.678737239 I},
 {0. + 0.90 I, 0.689110864 - 2.706933693 I},
 {0. + 0.91 I, 0.631988119 - 2.733220618 I},
 {0. + 0.92 I, 0.575307999 - 2.757704147 I},
 {0. + 0.93 I, 0.519132119 - 2.780485441 I},
 {0. + 0.94 I, 0.463512500 - 2.801660326 I},
 {0. + 0.95 I, 0.408493054 - 2.821319149 I},
 {0. + 0.96 I, 0.354110881 - 2.839546792 I},
 {0. + 0.97 I, 0.300397419 - 2.856422800 I},
 {0. + 0.98 I, 0.247379429 - 2.872021604 I},
 {0. + 0.99 I, 0.195079845 - 2.886412804 I},
 {0. + 1.00 I, 0.143518502 - 2.899661495 I}


Attached Files Thumbnail(s)
       
Reply
#2
Very interested by your approach at solving \( b=1/2 \). It looks very much like the Kouznetsov approach--but refined slightly. Have you read Kouznetsov's book on calculating superfunctions--because you're using his notation, just curious. If you haven't it's a very good read. And definitely works very similar to what you have here.

You got me thinking about trying \( b=1/2 \) too, using infinite compositions. My solution looks similar to yours (they're not the same because the toy model I used was for a 2 pi i periodic tetration with singularities at \( \Im(s) = (2k+1) \pi \) for \( k \in \mathbb{Z} \))--but they definitely look very similar.

I hope school is going well! I'm sure, by how advanced you already are, you'll do fine!

Regards, James
Reply
#3
(09/25/2021, 02:59 AM)JmsNxn Wrote: Very interested by your approach at solving \( b=1/2 \). It looks very much like the Kouznetsov approach--but refined slightly. Have you read Kouznetsov's book on calculating superfunctions--because you're using his notation, just curious. If you haven't it's a very good read. And definitely works very similar to what you have here.

You got me thinking about trying \( b=1/2 \) too, using infinite compositions. My solution looks similar to yours (they're not the same because the toy model I used was for a 2 pi i periodic tetration with singularities at \( \Im(s) = (2k+1) \pi \) for \( k \in \mathbb{Z} \))--but they definitely look very similar.

I hope school is going well! I'm sure, by how advanced you already are, you'll do fine!

Regards, James
Thank you, James!

Did you mean the original superfunction part? Yes I used a slightly diffenrent notation like T(z), but the rest of the post I referred to no one. Especially the P function part, which is the core of the section II.

I'm looking forward to your solution, your last beta method is very awesome!

Leo
Reply
#4
(09/25/2021, 01:49 PM)Leo.W Wrote:
(09/25/2021, 02:59 AM)JmsNxn Wrote: Very interested by your approach at solving \( b=1/2 \). It looks very much like the Kouznetsov approach--but refined slightly. Have you read Kouznetsov's book on calculating superfunctions--because you're using his notation, just curious. If you haven't it's a very good read. And definitely works very similar to what you have here.

You got me thinking about trying \( b=1/2 \) too, using infinite compositions. My solution looks similar to yours (they're not the same because the toy model I used was for a 2 pi i periodic tetration with singularities at \( \Im(s) = (2k+1) \pi \) for \( k \in \mathbb{Z} \))--but they definitely look very similar.

I hope school is going well! I'm sure, by how advanced you already are, you'll do fine!

Regards, James
Thank you, James!

Did you mean the original superfunction part? Yes I used a slightly diffenrent notation like T(z), but the rest of the post I referred to no one. Especially the P function part, which is the core of the section II.

I'm looking forward to your solution, your last beta method is very awesome!

Leo

Does the P approach generalize to other functions? I will admit I'm still a little confused by it, but it seems to be working, lol. I ask because I don't see anything too specific to tetration, so I wonder if it works in more elaborate scenarios.


regards, James
Reply
#5
(09/26/2021, 10:53 PM)JmsNxn Wrote:
(09/25/2021, 01:49 PM)Leo.W Wrote:
(09/25/2021, 02:59 AM)JmsNxn Wrote: ...
Regards, James
Thank you, James!
...
Leo

Does the P approach generalize to other functions? I will admit I'm still a little confused by it, but it seems to be working, lol. I ask because I don't see anything too specific to tetration, so I wonder if it works in more elaborate scenarios.

regards, James
Ok, so I generate this like 5 minutes ago, it shows P approach is quite applicable, as I said in update 1, I would generate a tetration based sqrt(2) and oscillating between two branch of its superfunctions, the first one is T1(0)=1, the second one is T2(0)=3, P approach will merge T1 and T2 into W in a way that \( W(0)=1,W(\frac{1}{2})=3,W(z+1)=\sqrt{2}^{W(z)} \) for all z except for some branch cuts.
This is the value table and plot of such W:
Code:
{0.0000000000, 1.000000000},
{0.0100000000, 1.013941867},
{0.0200000000, 1.043390887},
{0.0300000000, 1.087028199},
{0.0400000000, 1.143082118},
{0.0500000000, 1.209493951},
{0.0600000000, 1.284085589},
{0.0700000000, 1.364706745},
{0.0800000000, 1.449348480},
{0.0900000000, 1.536218653},
{0.1000000000, 1.623781865},
{0.1100000000, 1.710770523},
{0.1200000000, 1.796175081},
{0.1300000000, 1.879221094},
{0.1400000000, 1.959339408},
{0.1500000000, 2.036134108},
{0.1600000000, 2.109351304},
{0.1700000000, 2.178850589},
{0.1800000000, 2.244580027},
{0.1900000000, 2.306554960},
{0.2000000000, 2.364840481},
{0.2100000000, 2.419537251},
{0.2200000000, 2.470770225},
{0.2300000000, 2.518679839},
{0.2400000000, 2.563415217},
{0.2500000000, 2.605129041},
{0.2600000000, 2.643973721},
{0.2700000000, 2.680098616},
{0.2800000000, 2.713648057},
{0.2900000000, 2.744759999},
{0.3000000000, 2.773565147},
{0.3100000000, 2.800186444},
{0.3200000000, 2.824738818},
{0.3300000000, 2.847329133},
{0.3400000000, 2.868056270},
{0.3500000000, 2.887011312},
{0.3600000000, 2.904277785},
{0.3700000000, 2.919931943},
{0.3800000000, 2.934043071},
{0.3900000000, 2.946673798},
{0.4000000000, 2.957880399},
{0.4100000000, 2.967713097},
{0.4200000000, 2.976216345},
{0.4300000000, 2.983429084},
{0.4400000000, 2.989384991},
{0.4500000000, 2.994112694},
{0.4600000000, 2.997635975},
{0.4700000000, 2.999973941},
{0.4800000000, 3.001141180},
{0.4900000000, 3.001147892},
{0.5000000000, 3.000000000},
{0.5100000000, 2.997699243},
{0.5200000000, 2.994243251},
{0.5300000000, 2.989625606},
{0.5400000000, 2.983835882},
{0.5500000000, 2.976859684},
{0.5600000000, 2.968678666},
{0.5700000000, 2.959270557},
{0.5800000000, 2.948609168},
{0.5900000000, 2.936664416},
{0.6000000000, 2.923402349},
{0.6100000000, 2.908785182},
{0.6200000000, 2.892771364},
{0.6300000000, 2.875315665},
{0.6400000000, 2.856369317},
{0.6500000000, 2.835880203},
{0.6600000000, 2.813793125},
{0.6700000000, 2.790050161},
{0.6800000000, 2.764591146},
{0.6900000000, 2.737354289},
{0.7000000000, 2.708276982},
{0.7100000000, 2.677296816},
{0.7200000000, 2.644352863},
{0.7300000000, 2.609387284},
{0.7400000000, 2.572347293},
{0.7500000000, 2.533187568},
{0.7600000000, 2.491873166},
{0.7700000000, 2.448383000},
{0.7800000000, 2.402713965},
{0.7900000000, 2.354885746},
{0.8000000000, 2.304946356},
{0.8100000000, 2.252978407},
{0.8200000000, 2.199106047},
{0.8300000000, 2.143502472},
{0.8400000000, 2.086397761},
{0.8500000000, 2.028086706},
{0.8600000000, 1.968936132},
{0.8700000000, 1.909391018},
{0.8800000000, 1.849978583},
{0.8900000000, 1.791309293},
{0.9000000000, 1.734073681},
{0.9100000000, 1.679033859},
{0.9200000000, 1.627008772},
{0.9300000000, 1.578852631},
{0.9400000000, 1.535426592},
{0.9500000000, 1.497564563},
{0.9600000000, 1.466035029},
{0.9700000000, 1.441501698},
{0.9800000000, 1.424486490},
{0.9900000000, 1.415338668},
{1.0000000000, 1.414213562}

But as I updated statements, if two of these superfunctions have a different limit at the same infinity, they can't be merged, otherwise they're almost always merge-able. This statement can be proved, I may explain it later. Also it shows you can never generate a real-to-real tetration for base 0<b<e^-e, but can do it when b>=e^-e. I'll be working on bases 0<b<e^-e these days...


How to re-generate this: use this code in Mathematica 12.2, WW[z] is what we desired (gives 16 degrees of precision after 100th recurrent iteration):
Code:
Clear[Q1, Q1R, Q2, Q2R, P, W, WW]
Q1[z_] :=
2 - 0.631174905253608091929529226760689254082274691335228678414632052\
6821297441194585124209578280110502922998987678316941873310609003119529\
7315844376052741105665496783378773400634013385960708241359024799753976\
6011156403283451525513541867420693830374779418598226511018265263494182\
4694941844041182105245889146342236945702801210490809490053511774922099\
2604059209506489015654529224337630413871171170017437933585003423209298\
7297584523862083021079466082183621433209799143312300983212442439584056\
1753050473787220783272257213395627386013966835990780490637273772872124\
1636529653807117137359272612277070443032109878654466534895914583679866\
3424539303521948224185869616089410253794694776583925327790518958367927\
9339339552229549649307256119294077314322426160195234207621978495411355\
8779264333361053526711143183219042145279168078818638348855841990950176\
2764259341849856282073585529069918526579340953157745703347387261253260\
5865919974167179151587473660412769836197431102097435085273591767724583\
0935110583987358113456917110950814219919015167498205127352139854993626\
9275116524450431171232620031589748481572918659220139768136972944828999\
0359930249739524368458512933968109110268290818135046328856296275459950\
7503107859325179340096919089622282543317001907308110232077148849181689\
1708567324627894204747863257609606696805079923269947266518191301545119\
1540241925611278740917003662077840916248721875223118243919678373003262\
4009474005028856986462585191183480107795081995391466615074654340843492\
8107011200031377215001482983325610959482981546630922731624847386433201\
1133904826102363413694785045330651737541027711642071017824037913465828\
3921386825332101577657468910369271274180445292893414953343097938508415\
9944197251397415093255445778915183973995148885028609018013392330691509\
6337411270797163957484117645849593915210786077839182388226154874185011\
7544266669360284219800216735622561232559675623578399112685216797293644\
0510384756344687310365204449981695293460272195882137657476673375759127\
3493519865261825462338740452757538013095721572487979556985807329596181\
`1999.136489977709 Log[2]^z -
 0.224975278818304577122517744870638800797846156481300339564150514453\
9306028554232382288181163460277090726906223149236664679099189024685473\
1210818771555304964153465926733111171207520872724007163330269379591436\
7713308451744606449242850032886706952883969614780850833133004578433742\
7429386996338772428236632492151609986295216637135812515640776336302276\
3424013112684253999275522908072001068209184322563499801977821636817986\
5764795669347194542785359516679980584097569285542195930007861412069988\
0638444900367667755888844486314171635106484138552139156981047333420825\
3854920695069785002889744305994515058271083252372000736612406397884045\
3006383484642380866734733790474836357537108388591737591493283102834871\
3609183189504577954063512088688630035538794440469228009725870158329408\
0773468222549916823853132281410809400821248589303652919016338288859521\
7057073022168998227870268172441000572200641949939038354948476012643336\
1555009475260451304117088010212934678912136160433860757516128179348755\
7097617064712555825029270451507786394514674308761499762627781171826325\
9242787316625945628665915604144996382436902104818470306292599026254143\
8259348817103666296068265740898664226620033262847993713515253734164586\
0971017097456933841587596332287383229098019356737707096856607071388830\
1497732502286395261315441324811694323333692174643601273034095651290105\
4043120548027182378505832993420942169658958614419209718484548841335364\
6740801663586510601968706601676595924813389711173850507004770373844737\
4733252698703050605388741125041279163052654205855014791153456626463969\
8162552004246693546604437965574255479527414812152215605167117379808699\
9386824765485353608279005137476978128246911079259019563624124775100179\
9286752579196385246908687597953718652686226893161671312908847272925283\
5931371819993583318112353858636743906612882232384256839839475607119852\
2664800945582406834228367102560419634742293592113878413872436267791271\
5820580502442360861289322688755662804451755966568939352782517249327890\
6790339666831788630138001885150019150355179459286544801598053953074`\
1998.835459982045 Log[2]^(2 z) -
 0.085034270710332627135555876721350306771882963813734816248734754814\
5072884437116044431801959474154048705331186150091082396341136634711517\
3309749147882658755509986363418455721865089069887313940854744280577823\
2116214983216105507233313866012246330933049362434241191422966012079058\
9872534413664982051167505495461797400190892810106027054969110980311987\
3728813132298584038721371259410383114299851469828078233635398356663785\
3900122802267893435001706049435248204072196416664619663124418855519372\
4455528084118694402553808602902136386224921499411586244476503123357880\
5090807717467588291311116795861143319941260530553274572239398992098841\
4373412157652493745459836630938112717874296215435123110984720434336531\
4439684861885037954281279328486696843808780197252809020488305229101950\
2822811094977848396683195045700361815510826954344140620726057817243730\
8217684734529715431357993838438442894896535690385515787704401712913865\
4806151079267496162425344857798301535978805432030574396180461139830017\
2641148233232776867037348068859072909502357673692339004599429041089996\
2042147012805591583481652116565602787224539123679302098317662472652524\
7078801600951661289627326715462806401128954155186131298020864218334095\
1516393766576331982863669901953725181591283189577792479291702371996022\
8709532990634446351715600224305749132180032261809413967509893553147477\
0485532538472353579608599612102448679024726469442073119636474264135628\
9719890105134936155629444049829501188894711182367467162694599793932684\
4717341480226045289801871857824339869384943748652466458351288730672452\
9665781779086569649255743728778496138049977641779866538450541097161536\
1292950945839215489288261191650483610959671003772154193409033882875647\
7063114961348349316049199593883883684735297294683922542083262657004680\
3714229136483228263719723458587625335613845558852897590368056214594398\
7275770491441847449375969465485958996450280894156141120220668748839296\
3887191116314176907003675816591141912876071981946161453276627922693746\
7636535103806439222667074027397132855046533514860504228494890715588`\
1998.6593687229893 Log[2]^(3 z) -
 0.033381266087064428545705490508078396098407422216355122793714465102\
8779002125891845381614294265517520845205352430961790534841416072074690\
7710701984673943094773262487700895513472460700211049827236990103663833\
6526768946780410061176643261671406769683492871092882303651148085088881\
6452429506333620771011955106887688967200610500982511339033992734559471\
3551573841091581785328075577121002414913316575305087512979719252338865\
6899477003835607732690287354758626731763516280951986817953740646475811\
1190827400048947197922685309150455949986559780053057864629340369879676\
6518294171158612863468597106527081155297205983278173279178946913097310\
1571091033126201991055013548488317723073355113692552010418733347509703\
3358853487104072065719660978987451723614931608348040639131282955336990\
5853040410773088850972612638434620796285458686122715857049716913494758\
6428610874214576997673123499832918576560466952689799605552992058480173\
0180260166955921127463904640020723870378032703051443683678175964280052\
7691996797524356754881583572384725069462743095084121836045717633245574\
6196297492143329125358947128483530473944773935974421649729231188654135\
5717790463652009415473660452752695405051781392009845110149681919497983\
2256675268675531523765840608888646374592451789825662624275023583916371\
3729476646159776776595301770800504588359574649916552892851247334386714\
0407289671303250838226751644493932759591319341742937670664346684323559\
4859113603471967137359449603055418278262180114432725468835041139110225\
2548904680629943563377708946014992213651600688345525194698243661316896\
4213583577820296452521973294139890838972172024965663113815991674187104\
6053417578370215071487568218704367986821002281753760042149306070432619\
7948302740722560209359983361675691416800498112781851904892909867943651\
6535716102704170356995331160089479446117773112434203157518991726858481\
0880980341642720793403078937211115605681445747594761322694560940154011\
8507559363573206342363910090525255282124764640161881231367827203939824\
6656853306838137575357430065906238643565723966626197358440106542773`\
1998.534429986381 Log[2]^(4 z) -
 0.013468684629650340989472178551583907226494187832597532776266668640\
2181027886456764790299163489362129223506540933848070056066985414536172\
0515720911937430496523355372594970487729918079674096927729464534935199\
0273152372468969006669765852114113986966742964112471355178989373998508\
8914794565533352967585308404902611018204636681034285273240038534443082\
6885633384163689690014213908579043154741585792024191220183257935823400\
9877970297199579130168056421368666631281314468697064987721220792733924\
2485448525890058829548542598196679429004205396412309913410844193419738\
0583968414486721329882450115696527741589221615679622077564550534723316\
8826168100870351226582435186924693400287455385754364157326996037554994\
6532181985654634285720953376616262749623639856193041228954315015624938\
8909652163838060154353707915722375514418537420898875141359915849735368\
1641669937402070773135182347307431771872620187411880608797053610659883\
8267763613236046057402665722269723809960754522685407636228562049992033\
7970916039719215164498536097967253209895949965535438397480957520710413\
8366573744713992018486299566144099349251212465358547307804568921452063\
5151188736426884823667483998818323710532081478997265386987846350055779\
7029002307082018113997714008720893300239665764786352405186059351548458\
5549928868441545150939556951067561387803252071285620035564695346186840\
5375765419380046201911531531077218873587439738286540754388348591445277\
8536122587948421875146912146291948626629225164418580295894564160555374\
6802791923343370417113539145315123513819021606033204260741524126536344\
5335345133795432527059086657921800517547846335675062793806234549204586\
6450342643630356805742261257146159555351782492440790640182400878223956\
9483976677392906460249769252272952543714026018959120599110064640269838\
7040674299533883221528854695495996702311584736278924547085861962281734\
6225510160867838171323842679277928587219315710620550778404761751855544\
8333026789485899911840645356086979461661607605400941567186494492083742\
4148810500420227624007729381792190182848694256416240739947942533164`\
1998.4375199733731 Log[2]^(5 z) -
 0.005550289418109763187086115091919629725650158813413855329823840029\
2887712696486405347902484953472330391177058837370586044139950115031999\
2156098767033862583589329744855724329147979169782390473590636394963983\
0040883525292211138650552534877788727793209787626701825688286653021725\
9166066652778712211588678444237176755488599665711875879279630541144748\
3987202544576441903839402254082129591622667552644391724638003319637031\
8919375805366098015259991269272776698260443433597680472246710493403052\
3185492909300097747670243714794574729927123080204062776876744574499272\
9931586252038730269014489004602708728543213635780192871647724012587851\
6662976885535051728842976833778403064565500656933916549881106711265282\
4226211388770392744613713076910774180686046665124248194316810280720824\
7339797356484195472018155212760969185943012211715071355891462764356651\
2233506140114857999634341861807945452676712042483004054981567980807440\
5006398087069437404349689184501043954083918268773345813297273523417786\
5861311814800479915585479796940024318229448844447895543664790320037537\
4813592706040929398204761652975837297652759537287118784749728008803843\
0038975241083796878181362048751198151886487393514000907464872763480782\
6758101612367772155049473376648834090095225459502940933871436124771616\
4013248360161879724256328761536573775936975914796219704836929886636343\
4563293998128901087821184856049220171795615512908607624515042162984411\
1324902659475374013052542344148782779068578445978638386726529007507240\
3903269547783080219981093716659639151788318859750462171220223856857204\
4074679935998900025449275228572651383456442319876636332401599367290494\
3159955362770634345233826387834707598646590898276548137060812139941080\
6893272207046271071952233125422059659687175445508712398631136087408421\
3373952833644235261637155553812368949477892751405977446713822647314996\
9463274718897178847990300278965510931507141467705553962305779198313541\
0773635677341728889814758438475138631915896542113445512658647327530068\
6117374352047771835560930898214954704958794428593398998201532894757`\
1998.3583387273252 Log[2]^(6 z) -
 0.002326097487062854359112909058812549904476753567012765333352314549\
8001008655064701958443750338951664848905967843550513506902669815487280\
4910530946441308251793511697611573668957192532833340276428211765963352\
6306303232284584101190996990971617582775209299601706834419667524366686\
7219831560298601865800043812285171000573915357600119062499697191165327\
0326706086658353051562051143362652438719792947342117782209278090166806\
1828622397175217962190285664283568147821128831110407198551675896615250\
7777818306925193084424494376668807481864519357548071131063548803792795\
0099588875583399037505363006463045321477058659592173978638705558682385\
7680070577478756633433492956247038917329286127079948496187750326796865\
3857900423150529476413204515177949360637361012098923171924065554361579\
1213467948047818987905425013605064992582294094364020819319951552253878\
8230558874025057313395754077692531804081530713609043284135597615963807\
7437207445307658805984461556231038457222731533967149576591395977192346\
3287246155049901961489930379363884402461587510400858876823422949255675\
8731025505736227040649266414910443811826144285277502561542584378449326\
7281155397769777170597391190472687322106644981053432487354811380188923\
4457377647635366557967707380980602910458847888117378061475301425728313\
4820753765985509536463684943081040681904777048152197052926862903465384\
2295197326632697268039408514618263040118924906452712740445222307317226\
1682758821604568613485380316367290124290073648000926029313185279516089\
5774580035123978059750260844552867745472122308771647034457868614384695\
8191709191898672600535849813630689434954991568428710227471647139593640\
6757775808622476878714643193905533123853049471669064218934776655443524\
0056879937786031835161066564559145354320672641744767035302689240350949\
6674394075142905013217287624960712594777357289621121455293698456126579\
9924871680916766064202046543643229166060079523457506464614057942857347\
2270060927140351106754795052830619765513679909363620717828585183194972\
9909132757882325635094224294554022651081821438583548424698003426276`\
1998.2913919376947 Log[2]^(7 z) -
 0.000988404387606659487366965486509003346858032048172543373117722688\
4766574876438181802321861624699909064679755485338208316352108385648040\
5151724791089575193123160035890349865560066578214625340807047152143161\
8405645793921687984613593585847708280552101305461229522075743945530598\
6712944868029908613271634371419033692028178764603001461061558825189488\
9174480456654021243015430745293053513488089107249948034859065525951396\
1635470541136856294211561533099925913066350814539865215303973291680239\
9951451040772750618773370729158793991672025207718353192443850998197850\
1355324657654406711198549618752206326884121425119455852680515240497857\
0185553238780182055735728842863730943168135729568121474689749997005840\
7403728246114622268876311739667423229054577496652287788061376497088525\
3802947867689967681448101920895825278055985303041184391650051085347890\
6860207013710974760222503117603761023924710720287068057929495103557404\
4670144385141848030645495940688863494520758573490976678864230978197334\
1298302843765270340101507108346741570470796974563278305801970288763407\
5169877012083853259703706338357663183846559794456481408478052173184656\
5434314235266355664996213534727927156308956799725180421332794177320548\
6717655384648204321131660479292608956820285810673791448789586033708350\
8865348485276270701384981996625649970823652744896759811530594322956238\
7886547375292838416742450631553429822341193981956708498542900802408938\
5321682676139443451048242735448288226645055777334097825390246536563134\
5291707341636848596285501736596055474145154587643288351506863453986575\
3975649020789443199168648470793400303738617258040237063066929949414744\
9795658460834073676256785161646552050617186486693688941563968676512472\
3856469431651253688222354452106082590204719627445639546004782806437382\
5434476074080342442608670099998441165542997319174102340864320103902338\
1686898441794365377579544820485818983342499108389086466060224284178135\
5565742460816154305661288301050319278855921797207001060593339095316947\
771152114723879466032917733427164261279499984217595605575371371785`\
1998.233399990717 Log[2]^(8 z) -
 0.000424851711287699574994169906059090317076911610429491751984293798\
6190538621400904966704761175287272259698186644369904075828462898419975\
5719636694276978412013818080999425573895618215660500680348482459760020\
1733799992774018175478431952435311619485992070237859015610999077102948\
6930890504629442703875090858144367906408488776835898395788472743387603\
7166896793804579523089982543057984408586155703567999054607580754389314\
9205693582475605476135443526578177645009850416101076373450446266016388\
4164559187274951956152333873510539895531987168577283614064122995253333\
6073882153805302838072570027830580641946891623294755606159068377771537\
4771910128729191553852447561061531444658870199483644442174614042784193\
4185508377530354037181251906029948887809657238006467830824753949510274\
0684247452941135418043315626226847623422226003540654780286317021656198\
1218104104688923286348122997183544767114075441452582431565512581215297\
6920372721401409830044510743883187038656540726361860173076757956668657\
5271343971304682644128728091492909292208799152544724778428231955949056\
8060508152952153351813687108955424616624989069279644908528716156267404\
6073368352657439488969129048672123671633062848746608383056985099508969\
3251970722278932402935049042916068113830505905499412403188636816717266\
0920512571167500880492477599682309226435903054673393770592454403802037\
5977507487088860182479919112826314708983348429782049698833703214843640\
0550983182771101734340112471066434130043862149208815245661573860725233\
9408410812915757272220698701007224873250843044695608921731135846608429\
8076107233740458837236192345302255943559900004233445806095956789902695\
1349567495611059765674893054413049665123488323929727892275454364728711\
9054686925924652363522276006597382433650946768348382113757997186438789\
3381235054105392656195579309216157183581260476165843843244622159535348\
6732560322190675048896187534113013109882325745302318255085012092569479\
6109879287706678493154114920028605460421744237992818486496307984356640\
4666647792913175059794112405237085285796474941409845614270156508564`\
1998.1822474682697 Log[2]^(9 z) -
 0.000184399831958517151049047048516557413990286810010692686614973191\
8062803801424973063003225996707646455923325011189475902113373047121373\
7989646437910279234862948273209094269228333741087237694874271955382827\
2809143919273022316783816956495092392401108223039405704729466014067082\
1374583182539099414966897533837891441389640297813636082616848079819986\
2949928915122707724860993235557246033911138281133662132684028005211795\
5032262314126041530617832345838077131177356337480006776446216804395391\
2030071521597567438855323041147216517826615492286345733775662901649480\
4881298880851234221351932080944484175200219139741256752720800590926859\
0392996125394695127471992608264656590278154832868836806720039420622623\
7968367712876646054403120065200367542290862833179729708533797199045682\
5103000579145576613664950735321857168448674272044125986325012408726121\
7295900085912450343337246792349133171146584498326340249593684470982239\
7891476599877990027666812564975205616331019389676730234721594238786282\
8708957819756007359318536392360358608471004951862209082640670430525544\
0564570975828929039005989210070860455545404753168747790596525826100391\
0238131475343926881305461155928780678493733198586633144623559624128195\
9640538216621983182536593275662173355612234022386684249232130580036446\
9228034694170724483748318634389184908429813438987930110513363110558413\
0985446926280034760072390082820062121825662437210512128354028450299494\
2378312666777528506619173084510370790818155172911236948982166043606841\
8544839175234084116278941370128862760947308597652658305747463472674238\
9476224761770463153478038354306819583610565960186609183996668123443527\
7721477406513795004782446383484978803057135402171993441021355791770796\
8074494570160350959946631173901467943603964448032424009412506474131055\
9753360902458940187877882362427499214241481079637555979917468741510335\
5290131365002979207329800656576797776921671825946748785501496290937996\
6390377063521667001412706308278740547193547256869684387429766651616772\
4071095713809989465001796974091002603564661943492516927244056368896`\
1998.136489977709 Log[2]^(10 z)
Q1R[z_] :=
Nest[Log[Sqrt[2], SetPrecision[#, 2000]] &,
 Q1[SetPrecision[
   z + 100 -
    0.003990254094848944688489145320151835292702014287781774295949637\
347733965080723500951813720746027134007, 2000]], 100]
Q2[z_] :=
2 + 2.181664020964332827823108899277158070531219914310977274144049903\
9600584942953938714700732159930866345117925390468368505940495481201949\
5522494107922590478552511755098473787479040278750769352072557687761964\
4061987935162529209445090209939052489814458750149984164599957408946246\
2359512401192443129420251924016948979141955118783445314713555403981890\
9812296297873925372917483473510342270556521279355789537627505534280917\
1592999965308898234259484237055387205503994507157818240753901518579665\
6817667752113831965063876990548339408760948592452742497998841840691218\
1369440800717469529197695524848334426956935872126269876865641087478119\
1717104616892113377328563889410951411396443563255651711592870295825633\
1424061351455768807239571283523099494201712962500752412189190281109543\
3916149713445157025057302486061605562659092096258900953564485567687942\
7631701396479940943450747100669263940742612505940493558807623554562540\
0322039200007115777062499666905027835876246757909368056191562318089915\
7699212218851716473927657969610518585171498854495681769074474272226448\
5485278618556635686102232263166692045315125190798974578385595802907516\
1572522078930784609589654249459176765128543147296804431215408331146216\
9259454420358054261916472025783547800332944670793975854941443595250473\
8016204889134497384806932929904863039751601915855109141850639436836080\
9420167172925495397083369392445953268115890162116290153785744779010940\
6935353761331349393031060036552579286514812619871357748756227616656003\
7048605155668037863517891007813572110516566608396997703720322391412304\
2024217917977262315171851829371797615802236482824952549430539314205251\
6067839219863777714556160415794188521352143111912390120416879006921670\
7451956318938474883204729249633157735376899224280497151627990425010461\
8854268623499662427420564486827326881234412677593386843980355195848873\
4751403086417013189641521694974123266992977209426767576422652890370194\
6784899198945726483910765727596397079756461259753400147871842075256774\
4542796518661988205397290791237484256349852232613082031971094363993409\
`1999.1980068689636 Log[2]^z -
 2.687887518918512323286331664470201958809151938195134382815643071045\
7976025911472324715400921807318075199422933447082423584377824336346660\
4647781474330669861891394098958641849566288260363282554871967119605829\
1183592916678105420147944121682048600069475943611425210913447530078431\
3493735370654553358638750581460974997831708395479863431802915540103115\
9115718996401182897111788700870069767919839718340959835010444955691371\
8738410089784156039481822276326966676011220252183065416116707899110496\
7386250682528471923261030957855520725976009286705506437589152018158862\
9721404326393663209591057449818176991946799075172839315685571813666197\
0415108866499022944682761659896127277123734009540899033018239109409943\
8722403218956959004388134444168042990035425335896623773138347910439592\
5529629921031840211387811587230444635034153907822837432679095275697155\
6319774994472289680563276036412087038719973638445109220317097256112450\
1349712697923220248168196892351669541836210031834938011460755611293265\
7757237755710317741705826163110871820335285759780547222776201086880038\
6902691659789686159659092248043068676164763918211545660041577567213617\
9799208078057412409227298866192189270165284068467735692640252546322355\
1839647423284781133794301970050178872279009861338976307229535467895004\
2612726663892572357542045855665521027328599405491228801182284923485217\
2306079978898914651606471710508367009929979909058661148301404042292434\
1663413835914743471005793542590390936979124331472715904625970327557352\
3283466242789068095681712363102542225335858203909692289008040209214924\
8959227763218127881188291287927055052195291505183427478349898975728278\
4424940553034619670645518865471601089278140082837952977963409795852162\
4758601581549253490747018584876654510290455751800346343774084015527076\
3071501555021981654450707714942269352118065747434092798066742164769453\
4766454414946203907746816760509709416869872235059508418877291042722859\
8132152167213137700142998757231202721298091827085320190926702732665014\
3553771211699345287629310946619895270355261920160289276103758065959`\
1998.8969768732998 Log[2]^(2 z) +
 3.511627402262996400167486819709862825662436751250664295433080740355\
0598167421685898119908165052584995690953681571470154547303336979502741\
9490826963816484370666286285592396836058373953155339187496625868559302\
8901920546386698266738397066613909312485831136759379001105286286027805\
1683788010486093723924248703884932288283376493386600880736920108412056\
1780528320861358276854531403004081734350743344110615240506314862985451\
3901258187729588109575265584593919590013646953760244942619012046362383\
8710535258537196561484317501516814644272409662513942851932072174682608\
7690413726763238648683238254514853542805422448171072730406225337148432\
8869922894613255125003598596064190813651715653860222627996663927898646\
9475206294568781305216914561877114013447974364705536151480933042144031\
4879145411138926099531420605445214114262630513463868705319247630221906\
9937288397587580112291128380286117889789013330114474219297062488097133\
4652528643869414906642513306058204833624355495841390839288401147094366\
4384774271614318545303855503140281278045886623713550444719141355768302\
8288709662162558076453748818274910263115277679728836419212001468516347\
8206480949932702271452555831647121099353357671823224532718662486708363\
4916384232582564787400927677837253417928385901017616549743575222799823\
3852364260240543402433944264642075885272020543026966201379867562577555\
5044837211553024986863642379480483762278861425998863122441220684912408\
5793066679514809789412237806888940547532928766205425177387555483757886\
8614895323374803356365163611543918747893497148544380535053858532840854\
0102673897903098227932397765794781481164198978365633715540223566705727\
6623460852957665242370073557271705029006501005876084471418806833897226\
7552639662756418255134036025039587548348094978789222534729675233254587\
6059847821733896280970836493306271221375837711738669607267269847021202\
8150199921217761008178216307813845920336028310877318698978831025630811\
7956432367311484809671589081390430809717407225510378064644054114824653\
3776998312056934018131971827994206164621808618479927526782168190181`\
1998.720885614244 Log[2]^(3 z) -
 4.764917531390937123432728825835966024809716056209908841703708379878\
5648434131238722101322695086905470281755558000796326304016810509676096\
2172455255741880683325621985134737807578485211170583152669658499094436\
3639081517166675153794901519014392419866506182244949644630444734913201\
0533083647308710553059852713924420453978877240830929071930752546117341\
8079368684235445047661081517485906552660109775095971108735453839350676\
2747130963624781830485980623309750332519399383467836083721270398827744\
4469777905982142543602382459443741766089445586770239003056503339189046\
4929868141844359129659062990259676769696898645132709555626995097424730\
1993716889377657085806330072984139786407856870058590808481060508818169\
9510631903885647895493213405649645248754572716148001846727714176049591\
0317690211852081280453448558612963707019366385728591262625231594780698\
8119215946304006001046288582625803119422202513216818332008968550390807\
5143826565836150273651915877632933870523638690481220483131638141249152\
4509771650433691127083162744284126616193120192105205083764333371361389\
8651995145551195783888628896831891608612217571234611482889103639518046\
3726148633987889239028350961169396489299398465042102402751942640484669\
3205925072986472544422908983840114000150381942587959223642935942585020\
0980707093218744888423139672156988777214401459893304542721824793233281\
1514416651352920620879646073435511417604934915531259990068922341030163\
0030206546303028205114498563514168333416274853105821205262765615395449\
4843544243207690527944188395226240341488991582909193105625869803150784\
4320552571411458644641443004503572757928487247001174872165519859617213\
6257415121760991111140385058611463412069452388420993421850181484636299\
8294130523863176306041311120742692967185956475548691207027897873227052\
3130409018986421031122743677882826089475725848624401180572340995274558\
7487942207541719882804463876449995354990703644427978770229628510508416\
0219956917701233786396048569255455910058633210112677240416538160559753\
5747076749568338514943537374736972522263011660500547854750128893339`\
1998.5959468776357 Log[2]^(4 z) +
 6.645320229308696534435590914636959714382280794463763014163214754166\
7043413235571322725345075498489266518931505547742248124748724481822765\
3553747046357291839613804788868928020351713031449451245083933674150037\
8641367885592204046243264678066817821269381555174099742308151690450922\
1100521074358893512194961579534049326377446625869276659451140719546779\
8728169424151242324461980601241801411651799484685917691647544455273704\
6143797884439104740093683796635193490584934480320591914242454490309132\
8273585971661531943651473572566933004762771618072044947346161350725510\
9878010963523818535546798941136087014869899715673817852224491601335615\
4933044212254253644542109980933117098457067695201898581536256792323492\
1822450430180998294393092775754932540502894177362496783911327360018062\
7659623630927182569850416976558239290492613667798292404735192564843296\
1550725312237242479606918255330986648404336615019510678754575053522000\
9670329987834698822620712905969520139425110368885086649729076953601108\
8013314491686572698505176180714960451052933465625803753953268666663996\
6244149873521818283713221997146451471667135913983565405155087832068511\
0684260643667738850137512324460585080991864552205976634433905960426201\
0030563816392661436133582593398585269137280360714272931557083630458744\
7330330575491029567613876256222574267436247627928146425249152775591936\
9749289458518662386176972542080945311934503991109063593234248537121799\
2732367082416962589438817924757772113362280642142236952927966324175938\
5123575644698317874205819166356851160260364171343826191813828148635997\
5114819852385576997741839509255716177000427352086286849097458413273533\
2016595510652147348993710614069731300719915113601343589081702733365225\
8770009806739604603280426465985669636428095711135083188652591985550844\
6121802199226759773006379682846440569097376800460831384486015709944001\
7201522926921371591487526848777695781515436364084043160453171326819571\
4821186376900795397591631277648982963723329553486230889459339445067860\
7776981936745208103365784346254903410509965166953588864773716869276`\
1998.499036864628 Log[2]^(5 z) -
 9.465520615775764593776574426233085430851632782840215453562378927026\
3819548664776322956464904132064133292707709722369671841284955465919331\
9529176643702029621207032234454418818852180597610860375413317730453499\
0292101093849165090493361321048853458881729464684741290782724757722014\
1563316709712692036297991247464776454924788698080769912134807707200728\
4986164361127596102749499479892793307055984087973440511006559555775063\
2659861753513811707984559862405276872733593987788697089971489907424201\
2603821446783922652847561694923036932377243482987345624910213486200776\
1417282943776862569219219821954980142313798772992447614900270735537256\
1220310039950115154327215410884107314306409699919790920747390376855808\
2543328475300912733738704482842251959453135686936936362304624372402311\
5238481648252649058314907312318104485854988964836056752573598666586046\
8615623624429600258865531821108574400808699526998806643191699421922323\
4424166457996760690805444603836629831660867941853240958656318263636697\
7526425923288223019080980237584089964726915255061263191372447262439128\
6033556978618136772050996057610744113992014262678611352020215018574275\
0908391952225643987785676923665772293789877758114154771181248588129342\
3300748391170665026214485631219425705540339653132998830623918965264244\
8571245879980233949796624862237399953836764468810869870094859057384901\
3028820068286946061642302345634269518215506884566689831055947495950356\
4869280753133700663065377325593150425734782659631373168390498393353132\
6809742565625251528239472408297670841362017886649580551965231422646126\
7890384222982463832654608362339029255193909614403879378008806271858032\
6484699823019627591679254309228890966885293782963725853988110880268380\
1943076349871160690816944982383830832204402371046861765815714435117095\
7875041755261795694842060563882689358130481999128269570194358422815068\
9305138208813372713156645928140292101678574899181227393029907876829852\
4713937110381072095207901155012960140041057018951621466445918505538346\
8492287531872537356494799600540275623579776468061547073226226018939`\
1998.41985561858 Log[2]^(6 z) +
 13.71181464717097428071684008247538391251920114169465461264021809838\
5522417822514507387409456179453626726203114156477731302311514777875581\
3779435790696772072121846915985630070045713864795501364555816544302466\
6292671953380735910405152572788253961610013821210972842689029220370131\
0392672572768965612657447987557128655268182323998587129018036626399113\
9519284638493081205335728651459986744225810490546275481954233319958387\
3286886806901578210695519390445590620406565471374458995515803926667555\
3879935387625697384539504717801981947376599104855122569887566937143084\
2241640044909696930647308389900884095252334933497814640422978181337027\
8632584730301999757110880077786889539261746928532652187046568244750752\
8654079250480786738981278360275672965220563216373044376163382990562303\
4435103311659984434722404130683519356854740835505989140689958808515897\
4896955470545325384005484232255007396405290193373842906571540772781516\
9145082689806660600520851672893480023078302750197813337281987182976959\
9397281833987337563912026059831249494599122311585174037780006037404709\
9000686228328376033440824214018931076070343765091715109638914247842761\
1153437491388496167884272667169953134791114093195588118570188672401469\
1411550486779374723492161581125186012959016700557813152094905950840929\
9978093548448382510437772253305908190315069885992277585160674788573062\
1993843867690438420426137184171022329376907641380243401603343245102080\
2540837836695870722095142926002426601554188985589728973736420642520171\
7412530831180948828409151163730131872346611277421198636939547601730675\
5477367078808680696866816147885243867474574302876579248430432008361970\
3798602176913187762798400435390738969265965617760880071046055550818058\
4505484556581390179202265778872163716431616171433810274909124320279599\
2399829894669445453419590283052086532897008198232309728756205431211966\
7942339591584551590637637516282307768804698740360797712923580592832760\
7773618065297509427082584150135346773551791321803145063886846725832017\
58939380542399124936884372589535900653027399845739665191730725716165`\
1998.3529088289492 Log[2]^(7 z) -
 20.13908952059926305650628613058130276670323993803689947592095016457\
2261591204387205866803745696096549175940682204345927390083006652510750\
3582665259308812051361145926681453542321792806341454364199156135450478\
3838603926457510353896549188073413436404928173740395946636228711722187\
5202674182334272098751693116738368224939486173585074669963402731987839\
9871898221215095951315877127868815496609540394309676633396554071726468\
3425374910784186651502032743071916966844789054284436913235829920624494\
5822812593243867548056022636511441444365070723569531352888373950126109\
7865893847169855795521999159796238400965657604998227143125601933198543\
6959291509626146546922507163546759731650284685615169717770193124165404\
3395386692654641438001210047296775093622626257739216284195233354277067\
1046724376342668566961359910313007071639016957391331779049599093500283\
1929334015342833435527759477992089233984734982555188299905065693371472\
2196578857754365541903899106072895504973674493281817701674429026119183\
2920447924149164483014788622965428626648933103928559418136080749394466\
2836259123343534185471723029680166027996219734459024029709883492255097\
2403930339309627263814299166682742947600175941010349835017078924979208\
8532112001974556981312050287632246035062206952801788145009047749376107\
7627593389841232195811341679341845213094347744690419524303730455593301\
1994045930334292579688462338667178412316164031251272778352981519305624\
1411681935544813278273551355500501320507432222645393985430214911738523\
4864132512721801159432275376095394771017010921581442403508297095620044\
3101444944710310118358335334340816191951904295582422204791138852216715\
5620524116977255121623739581359579922565076381862684288787218147443883\
6624598629691425926800199482786056964406596567759460621691075019083682\
9209520422017687742233762813131232275323625038049060337782620585001178\
1016904778078075741387880367985356112614228626891897098302755586535287\
1981588884350328175626545739767291255441932679117146534435731050974824\
28600393777279096927199036781119375344479361897721803177967991492243`\
1998.2949168819719 Log[2]^(8 z) +
 29.92131565025716213457659616176253294337129576251987209780605135900\
8137950037699784631947286485603139999306815870294438314286704194684426\
7707556098507621735692858277035569606294580297498324029617091702932347\
9953088050132223131080074351087146971550120439054557853413502672790152\
8597418372798155463921583995390130119794087143287550797304356621146636\
2814962460691190864666932648207420521576680318515365111980198948889534\
6403115737940221615261812429287556386573063507207144914791873110863299\
5241278127766998956144083526936177138920540700092082757220212875769914\
5421819814148423236296784473816224031195655315360702670564897286498221\
6133704723749621895116773456860282585820099812812922164753704984288899\
8035381302950296784340541571346231705425880965500563346738707275386295\
1661439715706903685351302709389607088466340966953256167343073202780863\
4770614070452040956018031562231640809130425327093576830851661566392334\
2188770791154392666434471137603731550044047505107823746824606362126689\
4156555577793611259604986452017856123870218595347198851131789773249015\
1194178311226799370603097803491290499140652465458456825848723467764309\
3451961996968090623752917515539258087231123493007759217286852102664448\
9130947787912603377215269874324068160306716098790723954148426668283142\
3515521488378516905017015182365594126320117895553077624678428537067674\
0572279414261522979357724673480241778905223758301889806264309356480975\
2912974885918126483768122949426205026010884063794879214019789170522298\
7485116576227481902731523036108535509738264886566554381796002169887226\
8499200292212717192656687463003714823575834199860724159758387248256360\
1746025298836736790449254620182397714772879981457862360300675638036165\
2015819153483724028869486060189280782660698200184410456790542242952242\
3581934435093262780885948518297900323587593513785210673611986009726294\
3187632039811895450298211283738825110778038069289583532269603689087574\
5214586850693464951126483236041230851099008627485446946610308045348144\
54420990139731581604359455955625052601110793925184779925246364795218`\
1998.2437643595242 Log[2]^(9 z) -
 44.88921189403047484883527523422760410140806207633543575584093857456\
2517402356998413775663995137817766740727518338763731768443016351052251\
9631599879226014173311365450750857741471236446706957758456501876592355\
1308302930669968580575401611439219410719803514719352899876816977628512\
6800020787062297783206447748570712011264309815833282310667594988134598\
4722343098284188989904607862545846786124076326202116840906674702822150\
7912059185556360673589181119961626055592261327948734658560973834631561\
3736187497998476711575420645334872395145644029873305821700845121628642\
3070612208288037233903835455325026392806483062891899798381274972967049\
4424869613172442349090859306702267251106029813143858567922785898387991\
2979502901276200940704873366418141930320781171372553846930883417377348\
7200220278979248208839004180113263921601830631470115608684796056043015\
1159035284820976057392958538007328940192231694649700611155438114537242\
2894259122876178410802091900484061677546206629532882620462866290972625\
6285528844595575756897978979238443992752131293442374093840047655080953\
0720224487424715773910006795434041310530241090765010571673177489734377\
9635506060034022343203055844211679058797021113193403511645411324607135\
8242045959161614397843582304959442219588666982808228529518786189509596\
9474876349333943368011861357198456683837256041798029905608052590268237\
9954956802642675226315218467754094992166730169934252760467343867118807\
1776204985063499034365775596682262317333545918010360101627181983364959\
8839805082081766441181575441141942180480343152486778692420300100692672\
1497094521855525373947166430113660235539806724052792464241629692662938\
5824216280831659876019738593437751482131258700339429072864393958290521\
4800057325071737031252801157621219515377957163895168600885333126534857\
8224049382170769524284947889178193660782660579518099846722781738707507\
2082130049669774111665406244406541776791451799638808394961575343306260\
7491101103944306252147564008388116197554369098255064141762822181179618\
53870093196051398806733691999932449976968093562324502637603317354554`\
1998.1980068689638 Log[2]^(10 z)
Q2R[z_ /; Re[z] >= 0] :=
Nest[Log[Sqrt[2], SetPrecision[#, 2000]] &,
 Q2[SetPrecision[
   z + 100 -
    0.003512881867631336045661822591552871843014614532697105512130826\
7177706904795348344145904176580310159711371579929476`100., 2000]], 100]
Q2R[z_ /; Re[z] < 0] := Log[Sqrt[2], Q2R[z + 1]]
P[z_] := 1/2 + Cos[Pi z]/2
W[z_] := P[2 z] Q1R[z] + P[2 z + 1] Q2R[z - 1/2]
WW[z_] :=
SetPrecision[
 Nest[Log[Sqrt[2], SetPrecision[#, 200]] &, W[z + 100], 100], 100]

Leo


Attached Files Thumbnail(s)
   
Reply
#6
(09/26/2021, 10:53 PM)JmsNxn Wrote: Does the P approach generalize to other functions? I will admit I'm still a little confused by it, but it seems to be working, lol. I ask because I don't see anything too specific to tetration, so I wonder if it works in more elaborate scenarios
I constructed another such superfunction, but not tetration case.
The two branches of superfunction is respectively,
\( f(z)=\frac{1}{2}z^3-\frac{2}{3}+\frac{7}{6},f(1)=1,s=f'(1)=\frac{5}{6} \)
(The principle value of the inverse of fSmile
\( f^{-1}(z)=\frac{\sqrt[3]{2}\left(54z+\sqrt{(54z-79)(54z-47)}-63\right)^{2/3}+8}{3\2^{2/3}\sqrt[3]{54z+\sqrt{(54z-79)(54z-47)}-63}} \)
\( T_1(z+1)=f(T_1(z))=\sum_{n=0}^\infty{a_ns^{nz}},T_1(0)=\frac{9}{10} \)
\( T_2(z+1)=f(T_2(z))=\sum_{n=0}^\infty{b_ns^{nz}},T_2(0)=\frac{11}{10} \)
And by desire, the merged W has properties:
\( W(0)=\frac{9}{10},W\(\frac{1}{2}\)=\frac{11}{10},W(z+1)=f(W(z)) \) for almost all z (exempt for branch cuts)
After 300 iterations, we have precision at least of 16 decimal places.
The code to re-generate the function W (Exactly WW[z] in the code, and in the code T_1 and T_2 are denoted as Q2R[z] and Q1R[z]):
Code:
Clear[F, IF, Q1, Q1R, Q2, Q2R, P, W, WW]
F[z_] := 1/2 z^3 - 2/3 z + 7/6
IF[z_] := (
8 + 2^(1/3) (-63 + 54 z + Sqrt[(-79 + 54 z) (-47 + 54 z)])^(2/3))/(
3 2^(2/3) (-63 + 54 z + Sqrt[(-79 + 54 z) (-47 + 54 z)])^(1/3))
Q1[z_] :=
1 + 0.968621246264228916828157107449816182810930152921598222456445184\
6317052858231756541025631069776587540140548247332695498395833122330823\
4272992372578870632056986044418673843192629365959691789962876636013911\
9672626746884626283235792846770330683663907460652076768415141073833379\
5221864146698732518680321691976482108880400733467086459194066503147266\
9404376219000713887471047320499280878494772061225536595158481845766136\
7449503962585748616060147318870465771699347138608271493736016436874902\
0204204496407952806463212456744218066`498.23825778806594 (5/6)^z -
 10.13285288211625441473613269579116819828718117483820559857168873012\
7880442709475572161528278148972584181843784004829542195211470795067419\
0845128181484275681896818128460975068666636426412402676052897000769869\
1713511238080702292603616582402640165414468242772068530324128021226217\
7414790261162056980559076872426969238020735751516190590549062660276766\
4830756105234567804698480101863139134208585445441752018847752948328289\
8141171038015657244654178145656937734806854169891724477419061149923670\
64370579190055860612015600770554814`497.937227792402 (5/6)^(2 z) +
 113.8528004078953504299141926584404613245787115564098799459102726327\
3433554416881134638844152927838726924671490515780515670488529668951104\
3288590807237635075890793379149533948617878026170193350534537346898516\
4706534499773185212539505819111403353787382136707571225382442638350280\
2433165483823880417197100170366824341574028302880726451990317061429424\
7584918245667256808294163038404409880047520878271792011948045658798239\
5742089634493526508730509267526848349738411089337832586905873707666852\
630497535452060391334596748013957358`497.7611365333463 (5/6)^(3 z) -
 1340.412665344688793625764210212287659913617374109791585062488308588\
0109959185908642827932629644112671766501447494455210361860599112319911\
8292328980784571699071876618701085472499425314887201332284232448571217\
0290164495011956989003072381948436967916516377262314087722378425734480\
3140890146339433795028894816291511815576893823329510029451958845814145\
9420363242584019355576085928847806420312558521102738070546547816202932\
6641991392128740789880448570630041820654569293519304563832507727902130\
7929622258736793103983421817052668021`497.636197796738 (5/6)^(4 z) +
 16332.16934201566219201445325015112444889143632069558140596988507307\
8360354412614433004716011226188266673564133950065607795088193294101862\
9560418148870289893054102258819430628723682318219063268381565991273153\
9746433465569765254890669021430594822119351110593599704506195127855324\
4885378854847135943245597726229940408969206674465028290118981619991442\
0313161377277757840462936554687889360855742232779257823318976435201598\
6368103450696127401004676898436060749373424952905065254623751661896886\
6590447027613444167982651573365734839`497.53928778372995 (5/6)^(
  5 z) - 204420.\
4710939121023052257209070680893474864297422634522436870603425920672701\
5333460947938617710467446891693415431864647623977196168131601429706154\
5946302324801154199135605751218250315370385659806608798270273340826726\
8563714677765538477613562493354645222038546680284845587732429134582930\
3690183637762541566942225188058364939924801648082051823183235764223545\
5089738618617137265237399258871224740860998690509989399538456545474696\
9332317910571511279351675497188572477912202110526772037859840311385348\
883473810720477715015933813381`497.46010653768235 (5/6)^(6 z) +
 2.615238614486723195902289949592057843881232086577313063220924906579\
2976880146916542384480275442573493568316832777232926085968221904690047\
7722514831597460864974136167117732387784296196997387741662127640910081\
4473622346717755679842492471274135973280177946287768569521047059546394\
4671356468649928072176675226529591422584174607545972170766670486722801\
9701703877778415452238431259074904507782020216976170750147869365273736\
2209412394897460301915902091071675204521048367216538021616766622901618\
293512656981792596196`497.3931597480517*^6 (5/6)^(7 z) -
 3.407579630616294442646269433398524273803119461819435576104452408383\
3629885505767177150797464592798639336017767042113713041063785508118345\
1888227510228239376837669769042419342015181302880542314145403182855485\
2121784788792286841713907983496457920237979156884202265691731201289984\
9849745092432097481062763694478058502513309490262003077422378237322969\
8002146498332959347758322070096851677948960905074312636632536743406921\
1897599492792942412157901787477305771519676763191278380082009415667191\
5288811675207430176045`497.335167801074*^7 (5/6)^(8 z) +
 4.509747031285701927330969165474744943895526451685751874702732831246\
2985928401296984357557460817105504785072384898214555472439700327720516\
3113183920549686038609331448268987082434987180842624180096244478267707\
0411884713011812023256467750455105551357870461098767117255160284867732\
9282728944743349720272798460164112408055126713121988637994358129225746\
9999055870679251961767029930409453692694054519890475005232751267460383\
5469098688169487971374743709488201084641395153161831716275838406115974\
4855801151095753638`497.2840152786266*^8 (5/6)^(9 z) -
 6.049363002435427953429614004535592243219903703038967774131641195535\
7121498661723994635812644429289783379102246955515671996055712034658287\
0603970682195747271483031236546843616665972597163826109185629666344956\
0042818403148194228908836960641752236398099859456606579021133705677533\
4194748006524549404273635450876743844476475471152014577464888711590724\
7963162605614568517566454046775379799274563227631357098475209468087454\
7571506522686389367872409180863067125740579685406551700888564845731645\
192390608050614669638484`497.23825778806594*^9 (5/6)^(10 z)
Q1R[z_] :=
Nest[IF, Q1[SetPrecision[z + 100 - 4.52002161879124792`200, 500]],
 100]
Q2[z_] :=
1 - 0.007483468519172668962097768785918606108243474403709991202236146\
7254242278676264275564197726302889421453903847629129285141959982049878\
7855990740119804196278716913220182718671355968066791941829314144577645\
0810417239173036048094854113602569355189707273265643770260744695846705\
7012856011146023991794702575844599697174777932292110766853168033446325\
8832750361816769005115572955762356306819928015670728768266409743195697\
4423545471530569700934081393306787718218891143600913337275143788557386\
732874898750646181411834709792088254`496.2133569089641 (5/6)^z -
 0.000604824851636442491527770426607651912746428235587134749769286904\
2174195267006775598526981745050098198523579706758028523876456833914186\
6049856598113317555711556827623489476018541548369963990189840238196202\
0644484166200962523250088711831170467093725153148897701782586871059158\
2349342181788752077233585938014313274786048828411029360120977365147814\
5300699203872713242724709130380347382289912853739067391608103827802011\
8640638275932489196172730485220790573337544145946328123955729833336267\
525773691383768358250043248877094`495.91232691330015 (5/6)^(2 z) -
 0.000052503777747281330975465950347362934968599076126088282766389371\
6738939648769522138330055584534190388328512102110561670389931553639182\
5890738450517461323286029974234338650959482743561372037586911960527577\
7613711294571810361750880026951947344087893602355234365352467710173594\
5646582428968404370420612988982157258741616096612860947431171560571518\
2921499957525549214941117907705961663165561571692849170142493064508353\
2940456098414039961929844478896256159725743704162229476817793852376784\
9927454467552954203938764747042054`495.73623565424447 (5/6)^(3 z) -
 4.775669935984275493259952865444098290642055129268539207522335188974\
2584017079496660903392603462894199727880146061149503307254169624855572\
8792162564016265783400695841878119452040423464726213053494255628752007\
2228435525533875828185542095225490723794110013630847688487501081194205\
7380598676323225914995472085836918122795203261753649681742500300032934\
5442616339234878233640972614432065838809554518567180505388290177102975\
0289908231129213391563814673676082958715888737996203072816352384494298\
7992388607929521525162376451`495.61129691763614*^-6 (5/6)^(4 z) -
 4.495609706206277316817800311926282613579963937903270958637727214178\
5895135263254842261491428310527539534730016914702011484317110713453255\
5962408703344693757117197713601909767376108361461200695206504763520797\
4146803474022325766247941490507250461892727997975296840847231712425626\
9857239104647759211445055161901273981426015520674207312178251202957649\
7363462388981177135783347697260223584445548084051961072923192847782479\
9582530324792994136730125651678363324039631563945979035389667876093675\
12233896504978345189938783`495.51438690462805*^-7 (5/6)^(5 z) -
 4.347284431468142125814499950384196763606925619050572243722937658457\
2924562230091273699791621381819470269301888254924936680067426458886568\
4392200549833856275807291231842675435757565533843865875942855276124748\
1858750446957945757513109596356338381139214497132221394482016038300181\
1612787284437882399935667431115327725712539188183806496739789012597749\
2982593850670251878340245674343511594721371232157918785809454088789926\
3919656677029968803334952412128688972034794844950233298809604072938781\
40451781323317345889609799`495.4352056585805*^-8 (5/6)^(6 z) -
 4.296887035643382544229366555340055818601484438320641412945083276936\
0227443975078354064645764953063345469169060947449092391579795832783203\
9977911091951164215554965293313333534401548216320308650384318172552748\
0871504574761166108219983541424890002443584170843892874117938750703281\
1317630463904591623058034825612778197820800891047193509671489360071315\
4152791987144320367131744273274642726481556919085294838115210183973751\
5204333042501012356344051755446254358083068279665444316094532968758661\
8268372127093912196464477`495.36825886894985*^-9 (5/6)^(7 z) -
 4.325512535378080240484266943590981056163380317867063488202058432830\
0341039773837821197861902690444982888937883225989308514607463046271293\
2862291552856061380471006838253712049232099483862829359304855578029336\
7998875869054828134147320688212803626637352057006223513022661718482659\
6687789915312246956282263463914524094208862587056347421161518699096340\
0105753885070804099505732312878143132823485601678700645056383377954749\
7375816083919676014149353678610401173108408019057221483107860982112775\
465667134231912724662952`495.3102669219722*^-10 (5/6)^(8 z) -
 4.422753022434820172820944147923376485475726722248784130479977546392\
0321148340659456770829354393271014965067539186043381568708262494250369\
8376455530857151483054481192531137880178961382321206096711852957124125\
3975003813329791829680807528001172101024488683318660472723983094822543\
5920768077615932418323062720324689336163684355635338418256294064904969\
3202577800566035217198225615471719484620207542019071330623140317252564\
1185834248393142980099185794271013972694119297171932054849136030294005\
42045032528306947331551`495.2591143995248*^-11 (5/6)^(9 z) -
 4.583519651221088821794164273590697295912606900207761220905566863907\
3032316124867768794353818389461602079867760129872257010581052424324598\
1052354388233149864525780729542438471965761136549239821690378624610847\
0451061230801872858459033472483160376860427232943572212378044665945037\
9928604882020118783599242373575505958353043828331739800324423581928573\
5782366550644827078885989855100181633597130371096878984793976213361969\
5404725601981471603858073263030615413804515823829206124986168921194235\
2580785734206250556283`495.2133569089641*^-12 (5/6)^(10 z)
Q2R[z_] :=
Nest[IF, Q2[SetPrecision[z + 100 - 10.00736825289550022`500, 500]],
 100]
P[z_] := 1/2 + Cos[Pi z]/2
W[z_] := P[2 z] Q2R[z] + P[2 z + 1] Q1R[z - 1/2]
WW[z_] := Nest[IF, W[SetPrecision[z + 300, 500]], 300]
A value table, and a plot
Code:
{0.0000000000, 0.900000000},
 {0.0200000000, 0.937797663},
 {0.0400000000, 0.991699085},
 {0.0600000000, 1.028002075},
 {0.0800000000, 1.050320192},
 {0.1000000000, 1.064409767},
 {0.1200000000, 1.073715150},
 {0.1400000000, 1.080130624},
 {0.1600000000, 1.084719694},
 {0.1800000000, 1.088104600},
 {0.2000000000, 1.090665299},
 {0.2200000000, 1.092643100},
 {0.2400000000, 1.094196660},
 {0.2600000000, 1.095433493},
 {0.2800000000, 1.096428377},
 {0.3000000000, 1.097234500},
 {0.3200000000, 1.097890401},
 {0.3400000000, 1.098424443},
 {0.3600000000, 1.098857738},
 {0.3800000000, 1.099206120},
 {0.4000000000, 1.099481488},
 {0.4200000000, 1.099692733},
 {0.4400000000, 1.099846383},
 {0.4600000000, 1.099947051},
 {0.4800000000, 1.099997733},
 {0.5000000000, 1.100000000},
 {0.5200000000, 1.099954096},
 {0.5400000000, 1.099858963},
 {0.5600000000, 1.099712184},
 {0.5800000000, 1.099509845},
 {0.6000000000, 1.099246311},
 {0.6200000000, 1.098913871},
 {0.6400000000, 1.098502237},
 {0.6600000000, 1.097997820},
 {0.6800000000, 1.097382703},
 {0.7000000000, 1.096633169},
 {0.7200000000, 1.095717553},
 {0.7400000000, 1.094593085},
 {0.7600000000, 1.093201126},
 {0.7800000000, 1.091459852},
 {0.8000000000, 1.089252721},
 {0.8200000000, 1.086409831},
 {0.8400000000, 1.082676944},
 {0.8600000000, 1.077662642},
 {0.8800000000, 1.070746332},
 {0.9000000000, 1.060917891},
 {0.9200000000, 1.046515219},
 {0.9400000000, 1.024924076},
 {0.9600000000, 0.993077953},
 {0.9800000000, 0.953325670},
 {1.0000000000, 0.931166667},
 {1.0200000000, 0.953848081},
 {1.0400000000, 0.993185642},
 {1.0600000000, 1.024522215},
 {1.0800000000, 1.045795384},
 {1.1000000000, 1.060031339},
 {1.1200000000, 1.069780458},
 {1.1400000000, 1.076664151},
 {1.1600000000, 1.081669920},
 {1.1800000000, 1.085406083},
 {1.2000000000, 1.088257354},
 {1.2200000000, 1.090474266},
 {1.2400000000, 1.092224637},
 {1.2600000000, 1.093623820},
 {1.2800000000, 1.094752946},
 {1.3000000000, 1.095670226},
 {1.3200000000, 1.096418149},
 {1.3400000000, 1.097028162},
 {1.3600000000, 1.097523788},
 {1.3800000000, 1.097922735},
 {1.4000000000, 1.098238353},
 {1.4200000000, 1.098480644},
 {1.4400000000, 1.098656969},
 {1.4600000000, 1.098772535},
 {1.4800000000, 1.098830730},
 {1.5000000000, 1.098833333},
 {1.5200000000, 1.098780624},
 {1.5400000000, 1.098671409},
 {1.5600000000, 1.098502961},
 {1.5800000000, 1.098270868},
 {1.6000000000, 1.097968784},
 {1.6200000000, 1.097588041},
 {1.6400000000, 1.097117102},
 {1.6600000000, 1.096540773},
 {1.6800000000, 1.095839098},
 {1.7000000000, 1.094985773},
 {1.7200000000, 1.093945877},
 {1.7400000000, 1.092672551},
 {1.7600000000, 1.091102073},
 {1.7800000000, 1.089146427},
 {1.8000000000, 1.086681836},
 {1.8200000000, 1.083530778},
 {1.8400000000, 1.079433237},
 {1.8600000000, 1.074000308},
 {1.8800000000, 1.066639886},
 {1.9000000000, 1.056444426},
 {1.9200000000, 1.042058503},
 {1.9400000000, 1.021709619},
 {1.9600000000, 0.994303334},
 {1.9800000000, 0.964321625},
 {2.0000000000, 0.949582863}
Regards
Leo


Attached Files Thumbnail(s)
   
Reply
#7
That's super cool, Leo!

Ironically polynomials give me much more trouble than transcendental functions; largely because I can't get past the branching issues of their inverses.

I'm very excited to see you write this up when you have the chance!

Great work!

Regards, James
Reply
#8
Update on 2021.9.29 10p.m.
III. Restriction/Principle on any iterative method to make superfunctions converge or merge
In many articles already, the Abel function generated at first pair of  fixed points of natural exponential function, is claimed as only defined in halfplane, whether upper or lower. I pointed out that these functions can exactly be extended to the whole complex plane, and if prefered, to arbitrary branch cuts. This is observed by some author way before than me myself's observation, but in the last post thread I pledged to open a brand new thread to making clarification about them. (And no examples temporarily)

First principle (Most parts are already well-known):
If one gets a series expansion or some appropriate initial guess of a solution \( \zeta(z) \) in \( \zeta(f(z))=g(\zeta(z)) \) at some point asymptotically, like a formal series of a schroder function of f(z)=2z+z^3 generated at the fixed point 0,
then he has 2 ways to make the initial guess or a series expansion with the first few terms converge, denoted seperately as \( MI:\zeta(z)=\lim_{n\to\infty}{g^n(\zeta_0(f^{-n}(z))};MJ:\zeta(z)=\lim_{n\to\infty}{g^{-n}(\zeta_0(f^{n}(z))} \).
The choice of using which to make it converge only depends on which of \( \lim_{n\to\infty}{f^{-n}(z)},\lim_{n\to\infty}{f^{n}(z)} \) converges asymptotically to the point where the series originally generated from.
However, the Julia equation is slightly different from these, you can use both.
Also, whenever f or g function is periodically-iterative, or whatever the terms, or if there lies a nonzero real constant t that \( f^t(z)=z \), neither of such reccurence will lead to a full convergence upon the whole complex plane, unless both f and g are conjugate to some 2 linear functions.

Second Principle:

Any iterations of noninteger order of any analytic functions are multivalued.
Mark the iterative base as \( f(z) \).
First scenario, \( f \) is conjugate to a linear function. Since a linear functional iteration has a closed form: \( (z\to{az+b})^t=(z\to{a^tz+b\frac{a^t-1}{a-1}}) \)(take limit when a=1), we see that the function \( a^t \) is exactly a multivalued function whenever t is noninteger, this proves the statement in this scenario.
Second scenario, whenever \( f \) is not conjugate to a linear function but is singlevalued, its iterations have no closed form. Also we can know that there must lie some point \( f_0 \) in the riemann sphere that f mapped at least two different points \( z_1,z_2 \) both to \( f_0 \), and f can not have branch cuts, so \( f^{-1} \) must be multivalued. Thus due to the recurrence, \( \zeta \) must be multivalued, and so follows \( f^t \).
Third scenario, whenever \( f \) is multivalued, is easy to check.

Third Principle:
This follows the second principle.
If one uses any technique to make some \( \zeta(z) \) converge, or maybe merge 2 branches, with the use of \( MI \), and the inverse function has many branch cuts:
Let \( f_P^{-1}(z) \) be the proper branch cuts which leads to a full convergence (on the whole complex plane) of \( \zeta(z) \), or for all z, \( f_P^{-1}(z),f_P^{-2}(z),f_P^{-3}(z),\dots \) converges to the same point from which we generate the \( \zeta \) function.
Then the principle branches can be reached by only adjusting the mostly insider branch \( f_i^{-1}(z) \):
\( \zeta_i(z)=\lim_{n\to\infty}g^n(\zeta_{InitialGuess}(f_P^{-n+1}(f_i^{-1}(z)))) \)
But to generate all branch cuts of \( \zeta \), all possible combinations of branch cuts should be taken:
\( \zeta_{i_1,i_2,i_3,\dots}(z)=\lim_{n\to\infty}g^n(\zeta_{InitialGuess}(\cdots(f_{i_3}^{-1}(f_{i_2}^{-1}(f_{i_1}^{-1}(z)))\cdots)) \)
A simple derivation is that \( f_P^{-1}(z) \) must map the fixed point L of f to L itself. Or to say, the branch must contain the same fixed point of which we used to generate \( \zeta \).
This should also be considered in theta mapping.

Forth Principle:
If \( \zeta_1,\zeta_2 \) behaves asymptotically similarly at some point, \( MI,MJ \) will apply to both.
So it follows if \( MI,MJ \) dowsn't apply to both, then \( \zeta_1,\zeta_2 \) are not asymptotically similar, or at least one of them doesn't exist whenever considered as a branch cut.
This principle tells that the nonconstructable cases are only solvable when there lies a symmetry applicable, or to consider nonconstructable cases as branch cuts of some parabolic case. So nonconstructable cases are rarely solvable.

Fifth Principle:
A superfunction of an operator is never constructed whenever considered as singlevalued.
Here we give an example only to clarify the statement. Consider the \( A \) operator, its inverse, \( A_z^{-1}[f(z)]=f(f^{-1}(z)+1) \), answers "whose superfunction is f(z)". Then both \( A \) and \( A^{-1} \) are multivalued. Since A answers "what is the superfunction of f(z)", it follows instantly the multivalued-ity of tetration, so A must be multivalued. Also consider two singlevalued branch such that \( f_1(f_2^{-1}(z))=z \), hence that \( A[f_1]=A[f_2]=g \), so \( A^{-1}[g]=\{f_1,f_2\} \), is multivalued.
Also, it's easy to check the successor function \( P(z)=z+1 \) is a fixed point of \( A,A^{-1} \). So any technique using cauchy's integral to extend the definition of some sequence is non-self-consistent. Because if one uses \( a_j=\frac{1}{2\pi{i}}\int_C{\frac{\sum_{n=0}^\infty{a_nt^n}}{t^{j+1}}\mathrm{d}t} \) to generalize to all j, the result must be the same when using \( a_{-j}=\frac{1}{2\pi{i}}\int_C{\frac{\sum_{n=0}^\infty{a_{-n}t^n}}{t^{j+1}}\mathrm{d}t} \). So in the hyperoperator case, we have for all negative integer -n, the hyperoperator is the successor function following the successor function is the fixed point of the operator \( A^{-1} \), then it's not available to generalize hyperoperators in the usage of Cauchy's integral formula, otherwise any non-0th-1st-or-2nd hyperoperators should be considered multivalued.
Reply
#9
(09/24/2021, 04:25 PM)Leo.W Wrote: Let's consider building up the real-to-real tetration base 1/2. We should notice that, if we denote  \( T:T(z+1)=f(T(z)),L:f(L)=L,s=f'(L)\to{T}(z)=\sum_{n=0}^\infty{a_ns^{nz}} \) and \( T_2:T_2(z+1)=f^2(z) \), then they should behave asymptotically like: \( T_2\(n)\sim{T(2n)} \) at all integers n congruent to 0 modulo 2, since s is a negetive number. How about n congruent to 1 modulo 2? Simple.
\( f(T_2\(n))\sim{T(2n+1)} \) will answer, due to the functional equation T satisfies.
Now we want a function that asymptotically behaves like T just at integers but also real-to-real, so that it preserves all integer values properly.
Consider a period 2 function \( P(z)=\sum_{m=0}^\infty{c_me^{m\pi{i}z}} \) which satisfies \( P(0)=1,P(1)=0 \), then set a new "superfunction" \( W(z)=P(z)T_2\(\frac{z}{2}\)+P(z+1)f(T_2(\frac{z-1}{2})) \), easily check that W preserves all integer values but different from T. 
Also we want W have the property real-to-real. Firstly, since s<0, \( s^2>0 \), we can force that the \( T_2 \) map is real-to-real, as written and computed in the way: \( T_2(z)=\sum_{n=0}^\infty{a_n(s^2)^{nz}} \).
Then we only need to determine P(z), make it a real-to-real function is a striaghtforward solution, in my practical computation I used \( P(z)=\frac{1+cos(\pi{z})}{2} \).

Actually this reminds me quite of the Fibonacci-Number extension described on Wikipedia (that I just read).
They also start with a function that equals on even numbers and a function that equals on odd numbers. And then they are combined with \(\cos(\pi x)\) and then you have already a real valued Fibonacci extension! (And I independently found that same formula in my Fibonacci iteration thread, with a similar reasoning)
And I wonder if you really need the iteration limit part, but you just do it as in the real valued Fibonacci extension:
Your complex valued superfunction T can be written as \(T(x)=\sigma^{-1}(s^x \sigma(z_0))\) with real valued Schröder function \(\sigma\).
and you simply make a real valued superfunction out of it via
\[ T_{\mathfrak{R}}(x) = \sigma^{-1}(\cos(\pi x)\;|s|^x \;\sigma(z_0)) \]
Because \(\cos(\pi 2 n)=1\) and \(\cos(\pi (2n+1))=-1\) it agrees on integer iterations with T but still satisfies the superfunction condition:
\begin{align}
T_{\mathfrak{R}}(x+1) &= \sigma^{-1}(-\cos(\pi x)\;|s|^x |s|\;\sigma(z_0))\\
                                   &= \sigma^{-1}(s\sigma(\sigma^{-1}(\cos(\pi x)\;|s|^x \;\sigma(z_0))))\\
                                   &= f(\sigma^{-1}(\cos(\pi x)\;|s|^x \;\sigma(z_0))\\
                                   & = f(T_{\mathfrak{R}}(x))
\end{align}
Or with your formula \({T_\mathfrak{R}}(z)=\sum_{n=0}^\infty{a_n(\cos(\pi x)\;|s|^z)^n}\)
And also as you hinted already the pseudo iteration \(f^{\circ x}(z)=\sigma^{-1}(\cos(\pi x)\;|s|^x \;\sigma(z))\) does not satisfy \(f^{\circ s+t}=f^{\circ s}\circ f^{\circ t}\).

PS:
Can you correct one formula in your original post: You write \(T_2(z+1)=f^2(z)\) but I guess you mean \(T_2(z+1)=f^2(T(z))\) - quite puzzled me on first try to read ...
Reply
#10
(08/12/2022, 11:21 PM)bo198214 Wrote:
(09/24/2021, 04:25 PM)Leo.W Wrote: Let's consider building up the real-to-real tetration base 1/2. We should notice that, if we denote  \( T:T(z+1)=f(T(z)),L:f(L)=L,s=f'(L)\to{T}(z)=\sum_{n=0}^\infty{a_ns^{nz}} \) and \( T_2:T_2(z+1)=f^2(z) \), then they should behave asymptotically like: \( T_2\(n)\sim{T(2n)} \) at all integers n congruent to 0 modulo 2, since s is a negetive number. How about n congruent to 1 modulo 2? Simple.
\( f(T_2\(n))\sim{T(2n+1)} \) will answer, due to the functional equation T satisfies.
Now we want a function that asymptotically behaves like T just at integers but also real-to-real, so that it preserves all integer values properly.
Consider a period 2 function \( P(z)=\sum_{m=0}^\infty{c_me^{m\pi{i}z}} \) which satisfies \( P(0)=1,P(1)=0 \), then set a new "superfunction" \( W(z)=P(z)T_2\(\frac{z}{2}\)+P(z+1)f(T_2(\frac{z-1}{2})) \), easily check that W preserves all integer values but different from T. 
Also we want W have the property real-to-real. Firstly, since s<0, \( s^2>0 \), we can force that the \( T_2 \) map is real-to-real, as written and computed in the way: \( T_2(z)=\sum_{n=0}^\infty{a_n(s^2)^{nz}} \).
Then we only need to determine P(z), make it a real-to-real function is a striaghtforward solution, in my practical computation I used \( P(z)=\frac{1+cos(\pi{z})}{2} \).

Actually this reminds me quite of the Fibonacci-Number extension described on Wikipedia (that I just read).
They also start with a function that equals on even numbers and a function that equals on odd numbers. And then they are combined with \(\cos(\pi x)\) and then you have already a real valued Fibonacci extension! (And I independently found that same formula in my Fibonacci iteration thread, with a similar reasoning)
And I wonder if you really need the iteration limit part, but you just do it as in the real valued Fibonacci extension:
Your complex valued superfunction T can be written as \(T(x)=\sigma^{-1}(s^x \sigma(z_0))\) with real valued Schröder function \(\sigma\).
and you simply make a real valued superfunction out of it via
\[ T_{\mathfrak{R}}(x) = \sigma^{-1}(\cos(\pi x)\;|s|^x \;\sigma(z_0)) \]
Because \(\cos(\pi 2 n)=1\) and \(\cos(\pi (2n+1))=-1\) it agrees on integer iterations with T but still satisfies the superfunction condition:
\begin{align}
T_{\mathfrak{R}}(x+1) &= \sigma^{-1}(-\cos(\pi x)\;|s|^x |s|\;\sigma(z_0))\\
                                   &= \sigma^{-1}(s\sigma(\sigma^{-1}(\cos(\pi x)\;|s|^x \;\sigma(z_0))))\\
                                   &= f(\sigma^{-1}(\cos(\pi x)\;|s|^x \;\sigma(z_0))\\
                                   & = f(T_{\mathfrak{R}}(x))
\end{align}
PS:
Can you correct one formula in your original post: You write \(T_2(z+1)=f^2(z)\) but I guess you mean \(T_2(z+1)=f^2(T(z))\) - quite puzzled me on first try to read ...

Ooo that is nice! Very straight to the point.  I was going to say it wouldn't analytic at first, but then I realized \(s\) is constant. I've never seen that before.

I would say the only disparaging fact about this expansion is that if you are going to expand in \(s\) (if we want the multiplier to be locally holomorphic) we'd have to be more clever. I think it would make sense to generalize this to \(s^x \theta_s(x)\) to try and get holomorphy in \(s\), which shouldn't be too hard if you fiddle around.

This would also make the real valued superfunction for base \(b = \eta^- - \delta\) for \(\delta > 0\)! And you could probably get holomorphy in \(b\) if you played your cards right! (with some kind of problem at \(b=1\) and \(b = \eta^-\)).
Reply


Possibly Related Threads…
Thread Author Replies Views Last Post
  my proposed extension of the fast growing hierarchy to real numbers Alex Zuma 2025 0 1,322 09/28/2025, 07:15 PM
Last Post: Alex Zuma 2025
  possible tetration extension part 1 Shanghai46 6 9,407 10/31/2022, 09:45 AM
Last Post: Catullus
  possible tetration extension part 3 Shanghai46 11 14,839 10/28/2022, 07:11 PM
Last Post: bo198214
  possible tetration extension part 2 Shanghai46 8 10,177 10/18/2022, 09:14 AM
Last Post: Daniel
  Qs on extension of continuous iterations from analytic functs to non-analytic Leo.W 18 24,975 09/18/2022, 09:37 PM
Last Post: tommy1729
  Tetration extension for bases between 1 and eta dantheman163 23 65,439 07/05/2022, 04:10 PM
Last Post: Leo.W
  Non-trivial extension of max(n,1)-1 to the reals and its iteration. MphLee 9 21,455 06/15/2022, 10:59 PM
Last Post: MphLee
  Fractional iteration of x^2+1 at infinity and fractional iteration of exp bo198214 17 53,222 06/11/2022, 12:24 PM
Last Post: tommy1729
  Ueda - Extension of tetration to real and complex heights MphLee 4 8,302 05/08/2022, 11:48 PM
Last Post: JmsNxn
  Possible continuous extension of tetration to the reals Dasedes 0 5,867 10/10/2016, 04:57 AM
Last Post: Dasedes



Users browsing this thread: 1 Guest(s)