base holomorphic tetration
#11
(11/07/2009, 08:21 AM)mike3 Wrote: So then \( {g^m}_n \) is nth coefficient of mth power of g (truncated).
yes, while truncated is equal to untruncated.

Quote:I thought I also saw somethign ike \( {f_n}^m \). Note the positions of the super/subscripts are different.. would that mean the same thing or would that mean to raise the nth coefficient of f to the power m?
yes, the latter. Like one would read it, first take the index then take the power.
Reply
#12
(11/06/2009, 11:29 PM)bo198214 Wrote: \( g(x)=\ln(a) (e^x -1 ) \), \( \tau(x)=\frac{x}{\ln(b)}+a \), \( \tau^{-1}(x)=\ln(b)(x - a) \), \( g = \tau^{-1}\circ f\circ \tau \).

\( g(x)=\ln(a)x + \frac{\ln(a)}{2} x^2 + \frac{\ln(a)}{6} x^3 + \dots \)

This gives the following unsimplified coefficients of \( g^{\circ t} \):
\(
{g^{\circ t}}_1 = \mbox{lna}^{t}\\
{g^{\circ t}}_2 = \left(\frac{1}{2} \, \frac{{({(\mbox{lna})}^{t}^{2} - \mbox{lna}^{t})}}{{(\mbox{lna}^{2} - \mbox{lna})}}\right) \mbox{lna}\\
{g^{\circ t}}_3 = \left(\frac{1}{2} \, \frac{{(\frac{{({(\mbox{lna})}^{t}^{2} - \mbox{lna}^{t})} \mbox{lna}^{t}}{{(\mbox{lna}^{2} - \mbox{lna})}} - \frac{{({(\mbox{lna})}^{t}^{2} - \mbox{lna}^{t})} \mbox{lna}}{{(\mbox{lna}^{2} - \mbox{lna})}})}}{{(\mbox{lna}^{3} - \mbox{lna})}}\right) \mbox{lna}^{2} + \left(\frac{1}{6} \, \frac{{({(\mbox{lna})}^{t}^{3} - \mbox{lna}^{t})}}{{(\mbox{lna}^{3} - \mbox{lna})}}\right) \mbox{lna}
\)

One can see that the coefficients are polynomials in \( \ln(a)^t \) with rational coefficients in \( \ln(a) \).
One needs to investigate whether \( f^{\circ t}(1)=\tau\circ g^{\circ t}\circ\tau^{-1}(1)=a+\frac{1}{\ln(b)}\sum_{n=1}^\infty {g^{\circ t}}_n (\ln(b)(1 - a))^n \) is analytic in \( b=e^{1/e} \) with \( a=\exp(-W(-\ln(b))) \).

I just wanted to unify the variables: with \( a = \ln(a)/\ln(b) \) we can write:
\( b[4]t = f^{\circ t}(1)=\tau\circ g^{\circ t}\circ\tau^{-1}(1)=\frac{1}{\ln(b)}\left(\ln(a)+\sum_{n=1}^\infty {g^{\circ t}}_n (\ln(b) - \ln(a))^n\right) \), \( \ln(b)\in (0,1/e) \), \( \ln(a) = - W(-\ln(b))\in (0,1) \) or shorter, setting \( x=\ln(b) \) and \( y=\ln(a) \)

\( e^x [4] t = \frac{1}{x}\left(y+\sum_{n=1}^\infty {g^{\circ t}}_n (x - y)^n\right) \), \( x\in (0,1/e) \), \( y=-W(-x)\in (0,1) \).

The thing is now that Lambert \( W \) has a singularity at \( -1/e \), i.e. if \( x=\ln(b) \) approaches \( 1/e \).

The question is whether this singularity gets compensated somehow by the infinite sum.

I want to further simplify the formula: with \( x = y e^{-y} = y/e^y \)
\( e^{ye^{-y}} [4] t = e^y\left(1+\sum_{n=1}^\infty {g^{\circ t}}_n (e^{-y} - 1)^n y^{n-1}\right) \), \( y\in (0,1) \)
where \( {g^{\circ t}}_n \) are polynomials in \( y^t \) with coefficients that are rational functions in \( y \).
I hope i dint put errors somewhere;
Reply
#13
And now, finally, the picture of regular tetration!

   

The red lines are \( {^{0.5} x} \), \( {^{1.5} x} \), \( {^{2.5} x} \), \( {^{3.5} x} \).
The blue lines are \( x, x^x, x^{x^x}, x^{x^{x^x}} \)
And the green line is the limit \( \lim_{n\to\infty} ({^n x}) \).
In the range \( 0<x<e^{1/e} \).

I computed the graphs with the powerseries development with 20 summands and 500 bits precision.

The same picture with x and y equally scaled:
   
Reply
#14
And \( g^{\circ t}_n \) are the same g-coefficients as what are in the paper?
Reply
#15
You sure that's actually the regular tetration \( ^{y} x \) against x or against the fixed point? Because the graph's x-coordinate looks to go way past \( e^{1/e} \) if that scale is right.
Reply
#16
(11/08/2009, 08:25 PM)mike3 Wrote: And \( g^{\circ t}_n \) are the same g-coefficients as what are in the paper?

yes.

(11/08/2009, 08:27 PM)mike3 Wrote: You sure that's actually the regular tetration \( ^{y} x \) against x or against the fixed point? Because the graph's x-coordinate looks to go way past \( e^{1/e} \) if that scale is right.

No, thats this damn sage scale. As I wrote the x-axis starts at 1 (so does the y-axis). 1.22 is roughly the middle of \( 1.44 \approx e^{1/e} \). But sage just doesnt get it managed that at least two numbers are shown at every axis, sometimes there is not even one number at the scale.
Reply
#17
(11/08/2009, 08:44 PM)bo198214 Wrote: No, thats this damn sage scale. As I wrote the x-axis starts at 1 (so does the y-axis). 1.22 is roughly the middle of \( 1.44 \approx e^{1/e} \). But sage just doesnt get it managed that at least two numbers are shown at every axis, sometimes there is not even one number at the scale.

Ah. I thought it started at 0... but I suppose that'd be wrong, as the regular iteration only goes down to \( b = e^{-e} > 0 \) and is complex-valued for \( e^{-e} \le b < 1 \). Oops, my bad... Smile
Reply
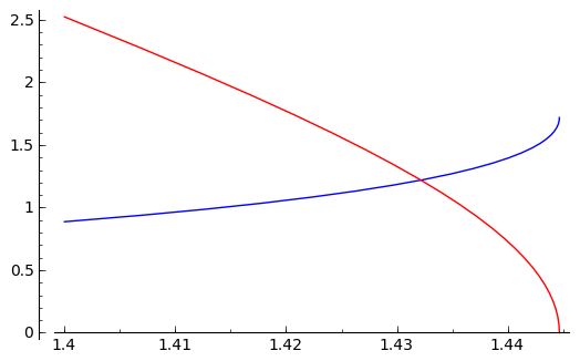
#18
Actually some doubts are legitimate, as the convergence radius for bases near \( e^{1/e} \) is too small than being able to compute the value at 1.

This is due to the fact that the non-integer iterates have a singularity at the upper fixed point. Thatswhy the convergence radius around the lower fixed point can be at most the distance to the upper fixed point.

In the following picture I show this distance from the lower to the upper fixed point (red) - which is the convergence radius - and compares it with the distance of the lower fixed point to 1 - which is the needed convergence radius (in dependency of b at the x-axis).

   

That means that for b right from the intersection of the both curves, the point 1 is not inside the convergence radius of the tetra-power (which is developed at the lower fixed point).
BUT, it seems that the divergent summation above that value is till precise enough.


   
Reply
#19
So what would this indicate? You said "some doubts are legitimate".
Reply
#20
(11/09/2009, 09:07 PM)mike3 Wrote: So what would this indicate? You said "some doubts are legitimate".

I just mean the powerseries convergence at the fixed point if it is near e.
Reply


Possibly Related Threads…
Thread Author Replies Views Last Post
  [2sinh] exp(x) - exp( - (e-1) x), Low Base Constant (LBC) 1.5056377.. tommy1729 3 5,834 04/30/2023, 01:22 AM
Last Post: tommy1729
  Base -1 marraco 15 37,120 07/06/2022, 09:37 AM
Last Post: Catullus
  I thought I'd take a crack at base = 1/2 JmsNxn 9 13,500 06/20/2022, 08:28 AM
Last Post: Catullus
Big Grin Repetition of the last digits of a tetration of generic base Luknik 12 19,602 12/16/2021, 12:26 AM
Last Post: marcokrt
  On the [tex]2 \pi i[/tex]-periodic solution to tetration, base e JmsNxn 0 3,510 09/28/2021, 05:44 AM
Last Post: JmsNxn
  A Holomorphic Function Asymptotic to Tetration JmsNxn 2 6,278 03/24/2021, 09:58 PM
Last Post: JmsNxn
  A different approach to the base-change method JmsNxn 0 3,877 03/17/2021, 11:15 PM
Last Post: JmsNxn
  Complex Tetration, to base exp(1/e) Ember Edison 7 23,333 08/14/2019, 09:15 AM
Last Post: sheldonison
  Can we get the holomorphic super-root and super-logarithm function? Ember Edison 10 34,376 06/10/2019, 04:29 AM
Last Post: Ember Edison
  b^b^x with base 0<b<e^-e have three real fixpoints Gottfried 1 9,399 11/07/2017, 11:06 AM
Last Post: sheldonison



Users browsing this thread: 1 Guest(s)