eta as branchpoint of tetrational
#1
As I mentioned in this thread, it appears the analytical continuation of the Kneser tetrational (or a function equivalent to it) into the complex plane looks like a fusion of the regular iterations at two different fixed points (even at the real axis for bases greater than eta it is, but the construction there makes reference to only one due to the conjugate symmetry):

http://math.eretrandre.org/tetrationforu...hp?tid=530

But what happens at base \( \eta \)? A long-standing question has been whether or not the tetrational is analytic here. I think the answer to this is no, and here I give some arguments that I think provide very good evidence for this being true, though not a rigorous proof (that may require a more “explicit” formula (like a Taylor series w/explicit coefficients) for the Kneser tetrational.).

One thing to look for, that might indicate that a point is a singularity, is if the function behaves differently there than at any other point in a significant way. Consider what happens at \( b = \eta \). The Kneser tetrational approaches the parabolic regular iteration. When we take the corresponding superlog, it is, um, weird and it fails to permit iteration on most of the positive real axis. There's something funny about this base.

Let's consider another investigation. We hypothesize that toward \( +i\infty \) the extended Kneser tetrational always looks like the regular at a fixed point \( L_1 \), and at \( -i\infty \) it looks like the iteration at another fixed point \( L_2 \), which for real \( b > \eta \) are the principal conjugate fixed points. With that in mind, we see that as we approach \( b = \eta \), the two points merge into each other. This also suggests that \( b = \eta \) is exceptional, again, indicating that it may be a singularity.

But now for the kicker. Consider moving through the complex plane, starting at a real base \( b > \eta \). What does this do to the fixed points determining the Kneser function? We have

\( L = -\frac{W(-\log(b))}{\log(b)} \)

but \( W \) is multivalued (as is \( \log \), too.). This formula then gives all fixed points. Let's look at \( b = \eta \) itself. Then, we have \( L = -e W\left(-\frac{1}{e}\right) \) … but \( -\frac{1}{e} \) is a branch point of \( W \)!!!! Since \( b = \eta \) appears to be a branch point of \( L \). If we choose cuts so that \( L_1(b) \) is cut from the above with a cut going from \( b = \eta \) to \( b = -\infty \), and the same for \( L_2(b) \), and so that for \( b > \eta \) they equal the \( L_1 \) and \( L_2 \) we expect before, then if we wind around \( b = \eta \) from that axis in both directions, we see the branchpoint at \( \eta \) means that the \( L_1 \) and \( L_2 \) approach different values as we come around to some base \( b < \eta \).

If we carry this process out (I did a computational test by slowly moving the base and then correcting \( L_1 \) and \( L_2 \) with Newton's method, not by computing \( W \) directly since I don't have facilities for computing non-principal branches of \( W \)), we see that winding from, say, \( b = e \) to \( b = \sqrt{2} \) via the upper half-plane (i.e. going counterclockwise), \( L_1 \) goes to 2 and \( L_2 \) to 4. We don't even need to carry out the process in the lower half-plane. Already we see that these are not conjugate, thus the tetrational will not be conjugate-symmetric and hence cannot be real at real heights. This contrasts with the behavior at \( b = e \). If a complex analytic function is real along some part of the real axis, but not another, there must be a branchpoint (not sure what the proof is, though.). The obvious candidate here is... \( b = \eta \). Indeed, choosing bases closer to \( \eta \) and repeating the given procedure suggests this is indeed the case: conjugate \( L_1 \) and \( L_2 \) for \( b > \eta \), not conjugate for \( b < \eta \).

But if we do go around through the lower half-plane, we get \( L_1 = 4 \) and \( L_2 = 2 \). Note that this may at first be thought to be the same since these are the same two fixed points as before, it is NOT, since now the \( +i\infty \) is 2, not 4, and the \( -i\infty \) is 4, not 2: they have been swapped! Then, we see that this function cannot be the same. We approach two different functions going in two different directions around \( b = \eta \), which is the defining quality of a branch point.

So, it seems that a very strong case can be made that the Kneser tetrational is:

1. NOT analytic at \( b = \eta \)
2. multivalued in the base as well as the height
3. NOT equal to the regular iteration for \( 1 < b < \eta \)
4. has a branch point at \( b = \eta \).

Could there be other branch points? Considering \( L \) as the determining function, we can try out other candidates.

Base 1: Here, the \( L \)-function is indeterminate, since it reduces to 0/0. Though 0 (log of 1) is not a branch point on the principal branch of \( W \), it is in the full multivalued \( W \)-relation, on every other branch (every non-principal one). Thus base 1 could be a BP, though perhaps not on the “principal branch” of tetrational (i.e. cut from \( b = \eta \) to \( b = -\infty \)).

Base 0: Here, \( \log \) has a branch point. So this is a branch point of \( L \). It too, is therefore likely a branch point of the tetrational.

So I think we could suspect that tetration has at least three branch points in the base: 0, 1, and \( \eta \), though they may not all be present on the principal branch.

As an aside, we can also use this to attempt to visualize what the true tetrational at \( 1 < b < \eta \) looks like. If we choose the "continuous from above" convention at the cut, then it will look like the familiar attracting regular iteration on the upper half-plane, and like the "upper" iteration on the lower half-plane. It will not decay to a fixed point at \( \pm i\infty \), but to two different periodic cycles.
Reply
#2
Complementing your post with some pictures ...

We have the two primary conjugated fixpoints of b^x, b>eta.
Say \( L^+ \) is the on the upper halfplane and \( L^- \) the one on the lower halfplane.

As you write they are given by:
\( L^+(b)=L_{-1}=\frac{W_{-1}(-\log(b))}{-\log(b)} \)
\( L^-(b)=L_0=\frac{W_{0}(-\log(b))}{-\log(b)} \)

Where \( W_{-1} \) and \( W_0 \) are the standard branches given in computer algebra systems. For these branches we have anticlockwise:
\( L_{-1}(e+0i) \)=secondary upper fp\( \approx 2.06227772959828 + 7.58863117847251*I \)
\( L_{-1}(\sqrt{2})=4 \)
\( L_{-1}(e-0i) \)=primary upper fp\( \approx 0.318131505204764 + 1.33723570143069*I \)
\( L_{0}(e+0i) \)=primary upper fp
\( L_{0}(\sqrt{2})=2 \)
\( L_0(e-0i) \)=primary lower fp\( \approx 0.318131505204764 - 1.33723570143069*I \)


\( L_0 \) has a cut on \( (\eta,\infty) \) and \( L_k \) has a cut on \( (1,\infty) \) for \( k\neq 0 \), because \( W_0 \) has a cut on \( (-1/e,-\infty) \) and all other branches of \( W \) have a cut on \( (0,-\infty) \) where 0 is a singularity.

so we replace \( W_{0} \) in the upper halfplane by \( W_{-1} \) in \( L_0 \) yielding the function \( M^+ \) and replace \( W_{0} \) by \( W_1 \) in the lower halfplane in \( L_0 \) yielding \( M^- \).

Then both have the following color contour plots:
\( M^+(e)= \)upper primary fp
\( M^+(\sqrt{2},+0i)=2 \)
\( M^+(\sqrt{2},-0i)=4 \)
   

\( M^-(e)= \)lower primary fp
\( M^-(\sqrt{2},+0i)=4 \)
\( M^-(\sqrt{2},-0i)=2 \)
   

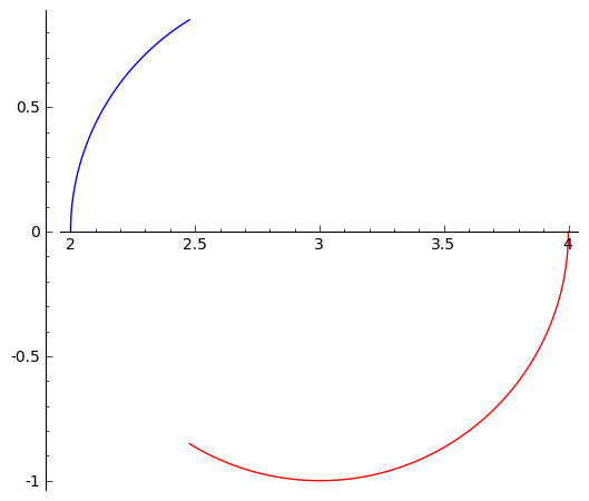
Lets see what happens, with the fixpoints \( M^\pm(b) \) when moving on the circle \( b=\beta(t)=\eta+ (\eta-\sqrt{2})e^{\pi i t} \) for \( -1<t <1 \) in the next post.
Reply
#3
(06/02/2011, 12:51 PM)bo198214 Wrote: Lets see what happens, with the fixpoints \( M^\pm(b) \) when moving on the circle \( b=\beta(t)=\eta+ (\eta-\sqrt{2})e^{\pi i t} \) for \( -1<t <1 \) in the next post.

Ok, this happens when moving the base in the lower halfplane \( t\in (-1,0) \). The blue curve is the movment of the upper fixpoint \( M^+(\beta(t)) \) and the red one is the lower fixpoint \( M^-(\beta(t)) \). At t=0 we have the two complex fixpoints with real part around 2.5.
   

And this happens when moving the base in the upper halfplane \( t\in (0,1) \):
   

The funny thing is, the curves indeed seem to lie on a circle with center 3 and radius 1.
Reply
#4
I still can not completely follow your argumentation, you write:

(06/02/2011, 01:55 AM)mike3 Wrote: Already we see that these are not conjugate, thus the tetrational will not be conjugate-symmetric and hence cannot be real at real heights. This contrasts with the behavior at \( b = e \). If a complex analytic function is real along some part of the real axis, but not another, there must be a branchpoint (not sure what the proof is, though.).

Ok, going with the base on the upper halfplane from e to sqrt(2).
As long as we are not landed back on the real axis,
the fixpoints are not conjugate, so the tetration value will not be real.
But this is nothing new.
Now when on the real axis: the Kneser method is not applicable to two real fixpoints.
So we must take the value there as limit from above.

The kneser tetration \( b\mapsto b[4]p \) is real on the real axis \( b>\eta \), which implies that \( \overline{b} [4] p = \overline{b[4]p} \) (conjugation).

So approaching from above or below is just conjugate to each other.
So what one need to show imho is that the imaginary part will not tend to zero when approaching the real axis at \( b<\eta \).

I wonder whether Sheldon could supply some pictures of that, with his fourier algorithm.

Quote:But if we do go around through the lower half-plane, we get \( L_1 = 4 \) and \( L_2 = 2 \). Note that this may at first be thought to be the same since these are the same two fixed points as before, it is NOT, since now the \( +i\infty \) is 2, not 4, and the \( -i\infty \) is 4, not 2: they have been swapped! Then, we see that this function cannot be the same.

I dont think it is 2 at \( +i\infty \) and 4 at \( -i\infty \). As mentioned before, the limits must be conjugate for the kneser tetration.
I guess there is a problem in the assumption that the Kneser tetration behaves at \( +i\infty \) like the regular iteration of the upper fixpoint in the case where the twe developing fixpoints are not conjugate.

I still agree with you that everything looks like there is a branchpoint, but I can not follow your particular arguments in the moment.
Reply
#5
(06/02/2011, 02:04 PM)bo198214 Wrote: ....
I wonder whether Sheldon could supply some pictures of that, with his fourier algorithm.
....
I still agree with you that everything looks like there is a branchpoint, but I can not follow your particular arguments in the moment.
I've posted a few pictures of the fourier/theta(z) mapping, where I plot theta(z), at imag(z)=1i, and then again at imag(z)=0.001i. Note that \( \text{sexp}_\eta(z)=\text{cheta(z+\theta(z)+k) \), where imag(k)= 1.0472i, and real(k) is a constant to line up the two functions.
[Image: attachment.php?aid=864]
[Image: attachment.php?aid=854]
Finally, for a more detailed view at the real axis itself, I switch from plotting theta(z) to plotting the repeating contour that thata(z) is mapping in the cheta(z) function. Again, I lined the two functions up in the real direction (but not the imaginary). Here, we see two iterations of that contour function, from -1<z<0, and from 0<z<1. To get reasonable range and precision, I actually calculate the contour from -3<z<-2, which is defined by \( \text{cheta}^{-1}(z)-z \), where z varies from \( +\infty +e\pi i \) to \( -\infty + e\pi i \), which becomes the contour at the real axis for \( \text{sexp}_\eta(-3<z<-2) \). The singularities at each end of these contours would extend all the way to the right to +infinity; for this plot, I'm using 1.3E62, so they extend the contour that corresponds to 0<z<1 to around z=2. If you imagine this contour for cheta(z) infinitely repeating, then everything above the repeating contour becomes the \( \text{sexp}_\eta(z) \) function for positive imag(z). For negative imag(z)<0, we use the Schwarz reflection property.
   



Reply
#6
Oh I think we misunderstood each other.
If I remember you have an algorithm which computes the real-analytic (Kneser) superfunction of \( e^x \) and has the same outcome as Dimitrii's Cauchy algorithm.
Now, I guess you can generalize that algorithm to compute the superfunction of \( b^x \) for any base b, that has two non-real fixpoints.
And the question then would be if (complex) b approaches \( \sqrt{2} \) from the upper halfplane, what are the values of the superfunction (say applied to 1/2) and does the imaginary part tend to 0?

Reply
#7
(06/02/2011, 09:38 PM)bo198214 Wrote: Oh I think we misunderstood each other.
If I remember you have an algorithm which computes the real-analytic (Kneser) superfunction of \( e^x \) and has the same outcome as Dimitrii's Cauchy algorithm.
Now, I guess you can generalize that algorithm to compute the superfunction of \( b^x \) for any base b, that has two non-real fixpoints.
And the question then would be if (complex) b approaches \( \sqrt{2} \) from the upper halfplane, what are the values of the superfunction (say applied to 1/2) and does the imaginary part tend to 0?
I've vaguely thought about the problem of complex bases, with two different fixed points, which aren't complex conjugates of each other, and attempting to generate a new superfunction g(z) via an f(z+theta(z)) mapping, where theta(z) decays to zero at +imag infinity, and has singularities at the integers, where the singularity gets cancelled in g(z). But thinking about it is as far as I've gotten. There are many unsolved problems....
- Sheldon
Reply
#8
But what if we start not with the Kneser tetration, but with the regular tetration?

We want to continue regular iteration with respect to its base along a path in the upper (resp. lower) half plane. For example along the path \( b=\gamma(t) \), \( t\in (0,1) \) in my previous post.

Now there are two possibilities: Either we can not pass through the Shell-Thron boundary (see a previous discussion here) and we are done anyway, or we have a holomorphic continuation from base \( \sqrt{2} \) to base \( 2\eta-\sqrt{2} \) through the strict upper halfplane.

As the mapping \( M^+(b) \) does not encounter singularities on the path \( \gamma \) we also have a holomorphic continuation in dependence not of the base but of the developing fixpoint of regular tetration, which runs from 2 to the upper primary fixpoint of \( \exp_{2\eta-\sqrt{2}} \). So at the arriving fixpoint regular tetration is not real anymore, and hence different from the Kneser tetration.
(Continuing along the lower half-plane we would arrive at the lower primary fixpoint.)

So in both cases Kneser and regular tetration can not be the same/analytically continued into each other.

Open question remains whether the Kneser tetration can be continued to base \( \sqrt{2} \) yielding real values there.
Yielding a different real-analytic tetration for base \( \sqrt{2} \) based on *both* fixpoints 2 and 4. I think Sheldon mentioned somewhere something where \( \theta \) vanishes towards imaginary infinity, which could give a new tetration.
Reply
#9
(06/03/2011, 09:59 AM)bo198214 Wrote: But what if we start not with the Kneser tetration, but with the regular tetration?

We want to continue regular iteration with respect to its base along a path in the upper (resp. lower) half plane. For example along the path \( b=\gamma(t) \), \( t\in (0,1) \) in my previous post.
.... So at the arriving fixpoint regular tetration is not real anymore, and hence different from the Kneser tetration.
......I think Sheldon mentioned somewhere something where \( \theta \) vanishes towards imaginary infinity, which could give a new tetration.

I can't comment intelligently about continuing from a real base>eta to b=sqrt(2), using a path with complex bases, or directly, through the Shell-Thron boundary. Its something I'll need to spend some time on. Perhaps continuing along that path arrives at the alternative different superfunction, that I calculated. As Henryk said, for base=sqrt(2), I used a "Kneser" mapping from the upper entire function to calculate a \( \text{NewSuperFunction}_{\sqrt{2}}(z)=\text{usexp}_{\sqrt{2}}(z+\theta(z)) \). See this post, where theta(z) exponentially decays as imag(z) grows larger. And this would be a different superfunction than either of the two superfunctions previously developed from the upper and lower fixed points.

fyi, I also succeeded in doing another different modified Kneser mapping to accurately calculate \( \theta(z) \) for \( \text{sexp}_{\sqrt{2}}(z)=\text{usexp}_{\sqrt{2}}(z+\theta(z)) \), where in this case \( \theta(z) \) is a real valued analytic function which doesn't decay as imag(z) grows, and instead has unit singularities as imag(z) grows larger positive and negative. The results are in another post in the same thread.
- Sheldon
Reply
#10
(06/02/2011, 02:04 PM)bo198214 Wrote: I still can not completely follow your argumentation, you write:

(06/02/2011, 01:55 AM)mike3 Wrote: Already we see that these are not conjugate, thus the tetrational will not be conjugate-symmetric and hence cannot be real at real heights. This contrasts with the behavior at \( b = e \). If a complex analytic function is real along some part of the real axis, but not another, there must be a branchpoint (not sure what the proof is, though.).

Ok, going with the base on the upper halfplane from e to sqrt(2).
As long as we are not landed back on the real axis,
the fixpoints are not conjugate, so the tetration value will not be real.
But this is nothing new.
Now when on the real axis: the Kneser method is not applicable to two real fixpoints.
So we must take the value there as limit from above.

Correct. I just edited the post -- I'm talking about the _extension_ of the Kneser function to the complex plane, and we take the analytic continuation to the axis for \( b < \eta \). But the idea is to imagine that in the upper half it behaves like the iteration at one fixed point, and in the lower half, like that at another.

But taking the limit, we would expect that in the upper halfplane, it should behave like the regular iteration at 2, and on the lower, like that at 4. So the resulting function will not be conjugate-symmetric, thus will not be real-valued for real heights greater than -2. On the upshot, however, we can fractionally iterate the exponential (though it'll probably be complex-valued), since \( \mathrm{tet}_b(\mathrm{slog}_b(z)) = z \) will be satisfied.

(06/02/2011, 02:04 PM)bo198214 Wrote: The kneser tetration \( b\mapsto b[4]p \) is real on the real axis \( b>\eta \), which implies that \( \overline{b} [4] p = \overline{b[4]p} \) (conjugation).

So approaching from above or below is just conjugate to each other.
So what one need to show imho is that the imaginary part will not tend to zero when approaching the real axis at \( b<\eta \).

_Or_ show that it is not conjugate-symmetric there.

(06/02/2011, 02:04 PM)bo198214 Wrote: I dont think it is 2 at \( +i\infty \) and 4 at \( -i\infty \). As mentioned before, the limits must be conjugate for the kneser tetration.
I guess there is a problem in the assumption that the Kneser tetration behaves at \( +i\infty \) like the regular iteration of the upper fixpoint in the case where the twe developing fixpoints are not conjugate.

I still agree with you that everything looks like there is a branchpoint, but I can not follow your particular arguments in the moment.

Note that in the linked-to thread I calculated a function that is apparently equivalent to the Kneser function, but with a method that could also go to a complex base. The resulting functions look like the fusion of the regular iterations at two non-conjugate fixed points. Note that since there is no proof of equivalence yet, this is not a proof, but suggestive. In any case, one could make the argument that a small deviation from the real axis at \( b > \eta \) should not radically alter the asymptotic behavior (continuity), thus it should still approach the fixed points at \( \pm i\infty \), albeit non-conjugate ones, and hence should look like a fusion of two regular iterations. Though I still don't think that's an actual proof.

It would be really great to have explicit coefficient formulas for tetration power series, etc.
Reply


Possibly Related Threads…
Thread Author Replies Views Last Post
  Base 'Enigma' iterative exponential, tetrational and pentational Cherrina_Pixie 4 21,987 07/02/2011, 07:13 AM
Last Post: bo198214
  regular iteration of sqrt(2)^x (was: eta as branchpoint of tetrational) JmsNxn 5 20,481 06/15/2011, 12:27 PM
Last Post: Gottfried
  Coefficients of Tetrational Function mike3 3 16,407 04/28/2010, 09:11 PM
Last Post: andydude



Users browsing this thread: 1 Guest(s)