Tetration Forum
superexponential below -2 - Printable Version

+- Tetration Forum (https://tetrationforum.org)
+-- Forum: Tetration and Related Topics (https://tetrationforum.org/forumdisplay.php?fid=1)
+--- Forum: Mathematical and General Discussion (https://tetrationforum.org/forumdisplay.php?fid=3)
+--- Thread: superexponential below -2 (/showthread.php?tid=158)

Pages: 1 2


superexponential below -2 - bo198214 - 05/10/2008

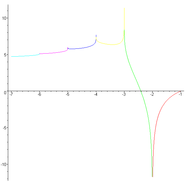
I just made some pictures of real and imaginary part of \( \text{slog}_{sqrt{2}} \) below -2. The parts below -2 are just computed by taking logs of the part in -2..-1 which is computed by iterational regular iteration. But this coincides with directly computing the super exponential below -2 via the iterational regular iteration.

Here the real part:
   

Here the imaginary part:
   

Of course this is only one branch, of the many possible while whirling/analytically continuing around all the singularities at the negative integers.

As we have the symmetry \( \text{sexp}(\overline{z})=\overline{\text{sexp}(z)} \) except on the cut line, which is the real axis below -2, if we approach say -2.5 from below we get the negative imaginary value.


RE: superexponential below -2 - andydude - 05/13/2008

Nice plots!

A while back, I wondered whether or not those discontinuities (in the graphs) were necessary, but then upon thinking about it for awhile, it seems that there is no way to remove them with analytic continuation, maybe I'm wrong.

Also, another nice plot is the Re/Im parametric plot of this same data. I used to compare that to the parametric plot of Re/Im of \( x^x \) as x goes from zero to negative infinity, but I never found anything...

Andrew Robbins


RE: superexponential below -2 - Ivars - 05/13/2008

For some reason, these discontinuities remind me of bifurcation points of Ljapunov exponent before going to chaos as it depends on parameter r in in an iterated logistic map leading to chaos. Just visually. I found it in a book of Schuster, Just ' Deterministic Chaos" ,Figure 23, p.35.

I have no idea why there should be any relation, it is just intuitive impression from nice graphs which Henryk mysteriosly obtained.

Ivars


RE: superexponential below -2 - andydude - 05/14/2008

Ivars Wrote:I have no idea why there should be any relation, it is just intuitive impression from nice graphs which Henryk mysteriosly obtained.

It isn't really mysterious. Do you know the graph of a tetrational function, like the ones on my website and on Wikipedia?

Those are plots of \( f(x) = {}^{x}b \) for \( x>-1 \) (and b=e), but
these are plots of \( f(x) = {}^{x}b \) for \( x<-1 \) (and \( b=\sqrt{2} \)).

The difference is that these pictures are complex plots, which means one is the real-part and one is the imaginary-part, which is why he posted 2 plots instead of 1.

Andrew Robbins


RE: superexponential below -2 - Ivars - 05/15/2008

Hi Andy

Thank You for clear answers. They really help.

The reason I brought in chaos is the idea that by extending tetration and higher operations to real numbers of application times, also by extending operation ranks to numbers beyond rational we must hit somewhere values of these application times and ranks that leads to chaos, similar to dynamic systems.

Would that be impossible?

Ivars


RE: superexponential below -2 - bo198214 - 05/15/2008

Ivars Wrote:we must hit somewhere values of these application times and ranks that leads to chaos, similar to dynamic systems.

Of course chaos is everywhere.
You probably already saw the pictures in this thread.


RE: superexponential below -2 - GFR - 05/26/2008

Hi everybody !
Concerning:
andydude Wrote:... , I wondered whether or not those discontinuities (in the graphs) were necessary, but ... it seems that there is no way to remove them with analytic continuation, maybe I'm wrong.

Also, another nice plot is the Re/Im parametric plot of this same data. I used to compare that to the parametric plot of Re/Im of \( x^x \) as x goes from zero to negative infinity, but I never found anything...

I tried to figure, via Mathematica, the Henryk's plots and the results are shown in the "Sqrtwobase" attachment. As far as the x^x plot, for x < 0, I propose the second attachment, also obtained by Mathematica ("Totalxtox").

The first file suggests a conjecture. The second file is selfexplanatory (I hope).

I am happy to discuss with you again.

Gianfranco


RE: superexponential below -2 - Ivars - 05/26/2008

Hi GFR

Nice to have You back. Would that mean a possibility of general extension of x^x to negative x even with finite iterations ? Then there could be also a possibility to define any a^x with a<0 as complex number. Some Web complex number calculators do it anyway.

Ivars


RE: superexponential below -2 - GFR - 05/26/2008

Ivars Wrote:...
Would that mean a possibility of general extension of x^x to negative x even with finite iterations ?
That is what we were looking for. Unfortunately, we found an infinbite set of complex infinities. Mmmm! By the way, also my provisional conclusion is only a conjecture, needing a precise demonstration, ... if possible.
Ivars Wrote:...
Then there could be also a possibility to define any a^x with a<0 as complex number. Some Web complex number calculators do it anyway.
Yes, this is possible and ... standard. Please see the attachment (Negbaseexp), showing an exponential at base b = -2, with:
- absolute values;
- real part;
- imaginary part;
- real and imaginary parts, "enveloped" into the + and - Abs values.

I am happy to be back discussing with you.

GFR


RE: superexponential below -2 - Kouznetsov - 05/27/2008

Colleagues, I see you widely use Mathematica. I have few suggestions.
1. type ";" after the Plot[...] operator; this saves one cm at the screen of the reafer.
2. Use colors (as bo198214 does), add argument ,PlotStyle->{RGBColor[0,0,0],RGBColor[1,0,0],...} ; then it is easier to see, where is the real part, where is the imaginary one.
3. Use ImplicitPlot function; then you can plot functions (for example, its real and imaginary parts) the complex plane, and by-pass the singularities which are usually at the real axix. Also, the cuts and branchpoints become seen.
4. Use copylefted C++ function conto, it plots contours better than Mathematica, but you need some programming; see the code and the example at
http://en.citizendium.org/wiki/AnalyticTetrationBaseSqrt2u00/code